HOME   LIST
‹–   –›

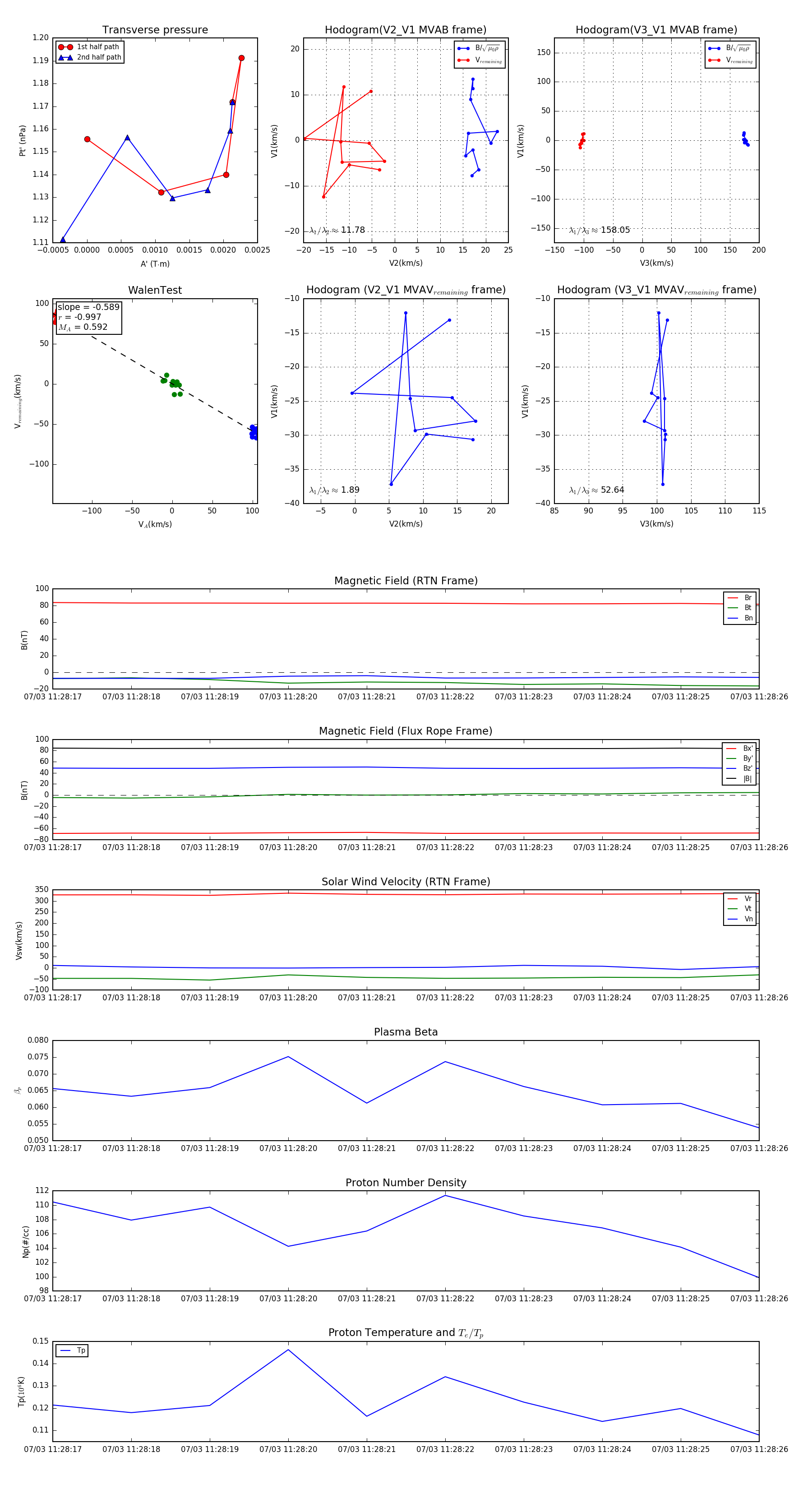
Flux Rope in 2024

Flux Rope Event 2024-07-03 11:28:17 ~ 2024-07-03 11:28:26 (10 seconds)


plot