HOME   LIST
‹–   –›

Flux Rope in 2024

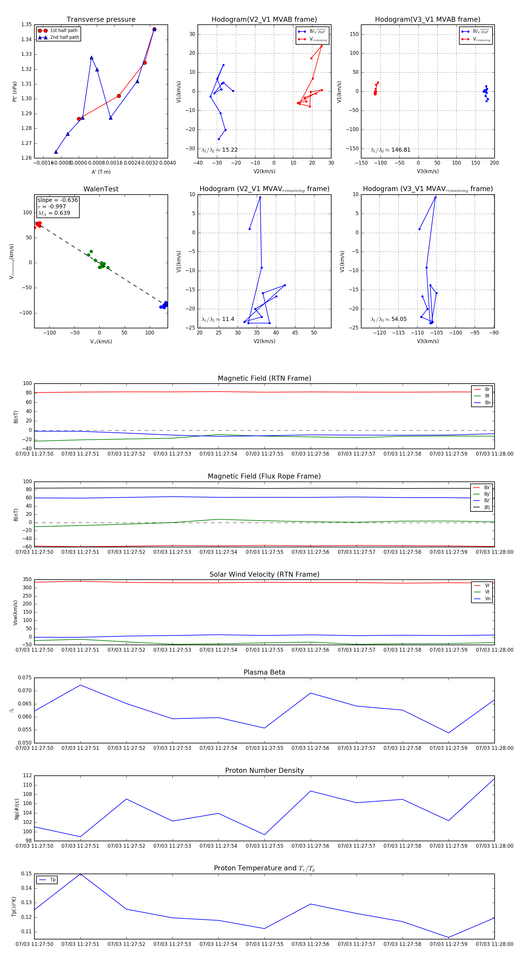
Flux Rope Event 2024-07-03 11:27:50 ~ 2024-07-03 11:28:00 (11 seconds)


plot