HOME   LIST
‹–   –›

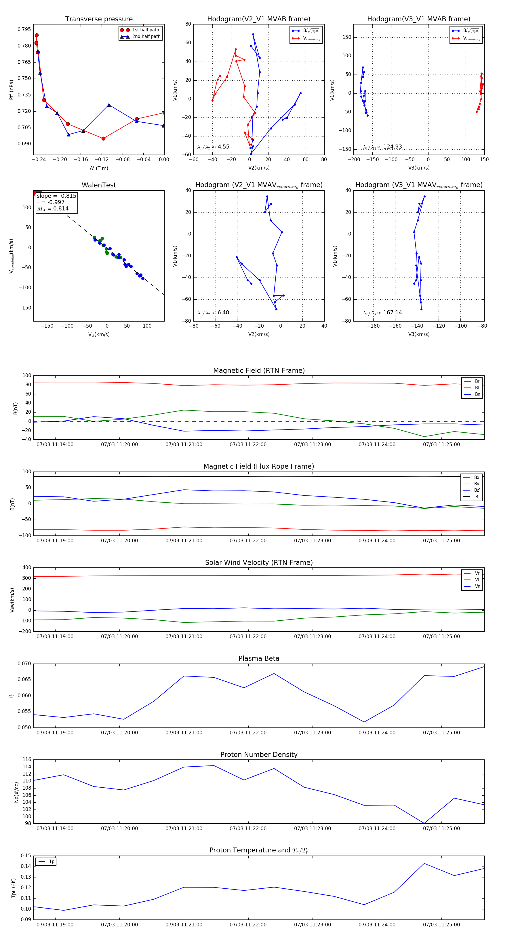
Flux Rope in 2024

Flux Rope Event 2024-07-03 11:18:40 ~ 2024-07-03 11:25:40 (421 seconds)


plot