HOME   LIST
‹–   –›

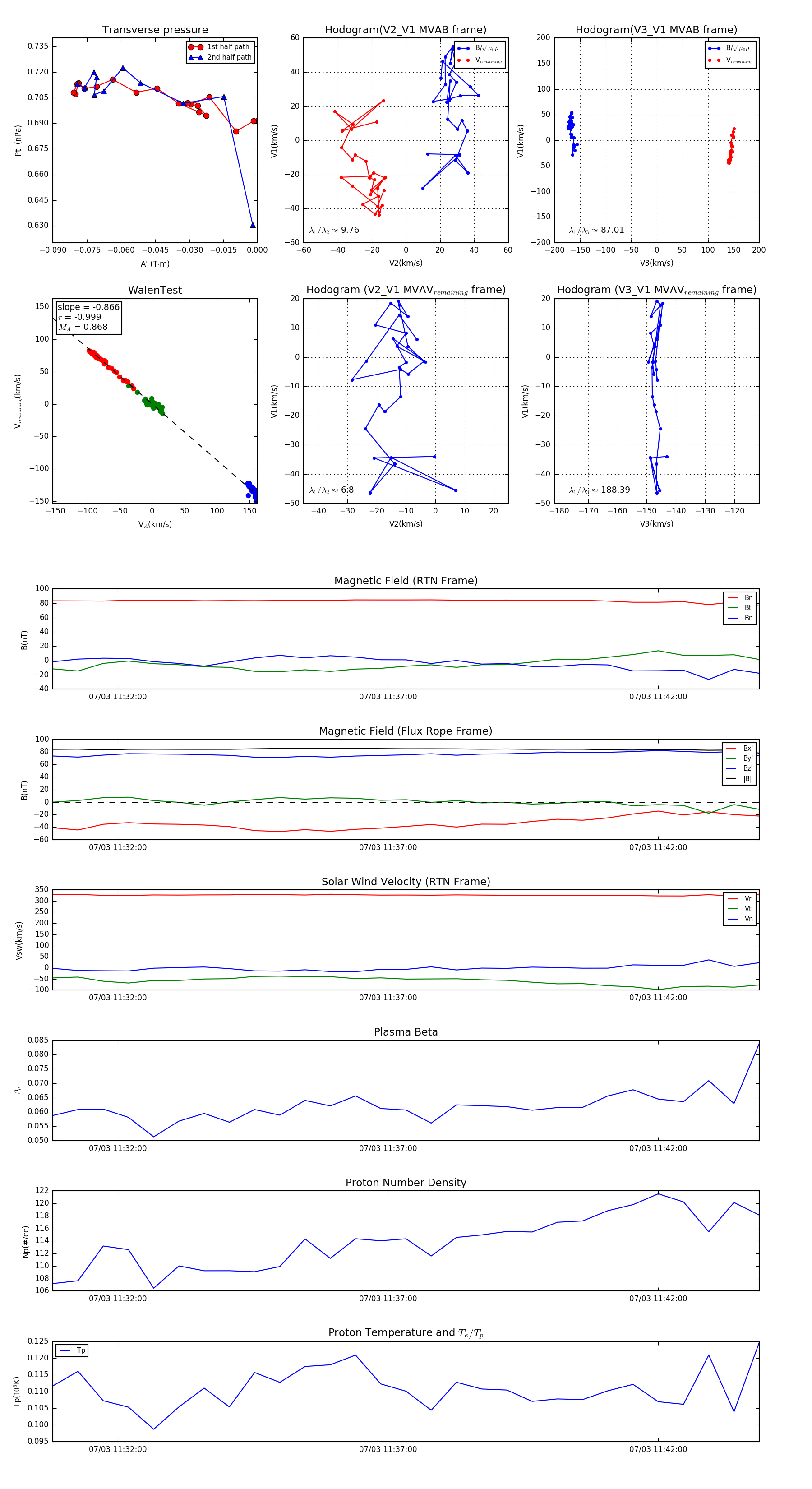
Flux Rope in 2024

Flux Rope Event 2024-07-03 11:30:48 ~ 2024-07-03 11:43:52 (785 seconds)


plot