HOME   LIST
‹–   –›

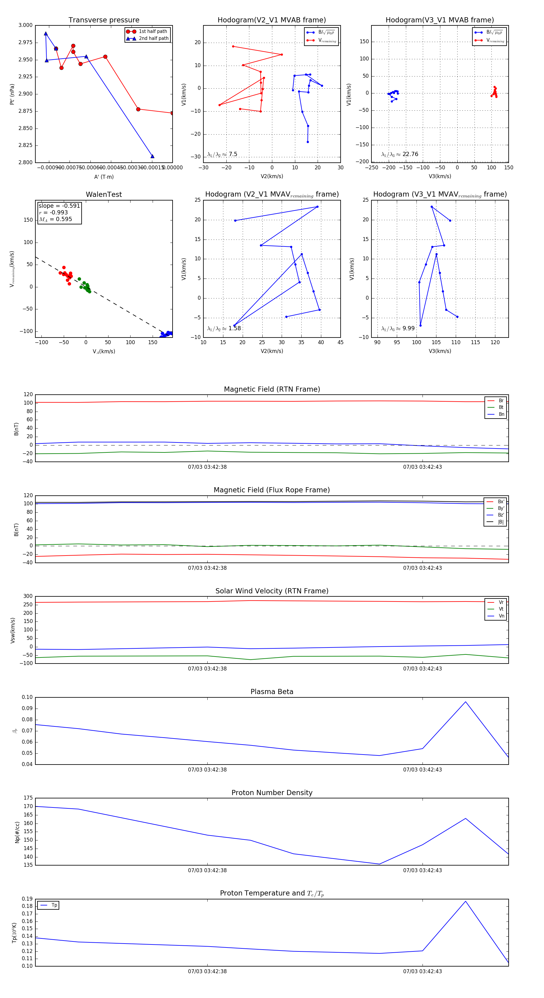
Flux Rope in 2024

Flux Rope Event 2024-07-03 03:42:34 ~ 2024-07-03 03:42:45 (12 seconds)


plot