HOME   LIST
‹–   –›

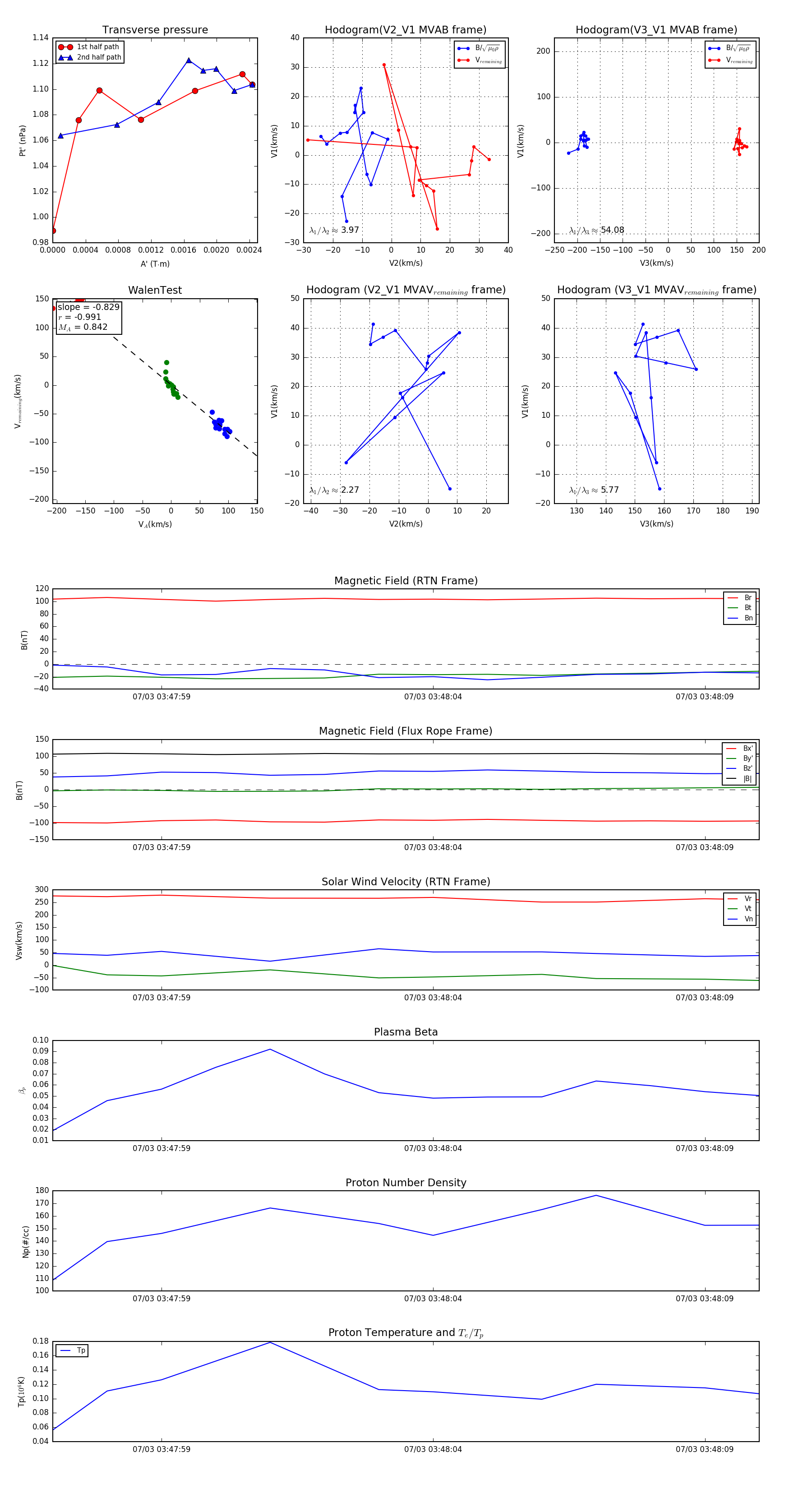
Flux Rope in 2024

Flux Rope Event 2024-07-03 03:47:57 ~ 2024-07-03 03:48:10 (14 seconds)


plot