HOME   LIST
‹–   –›

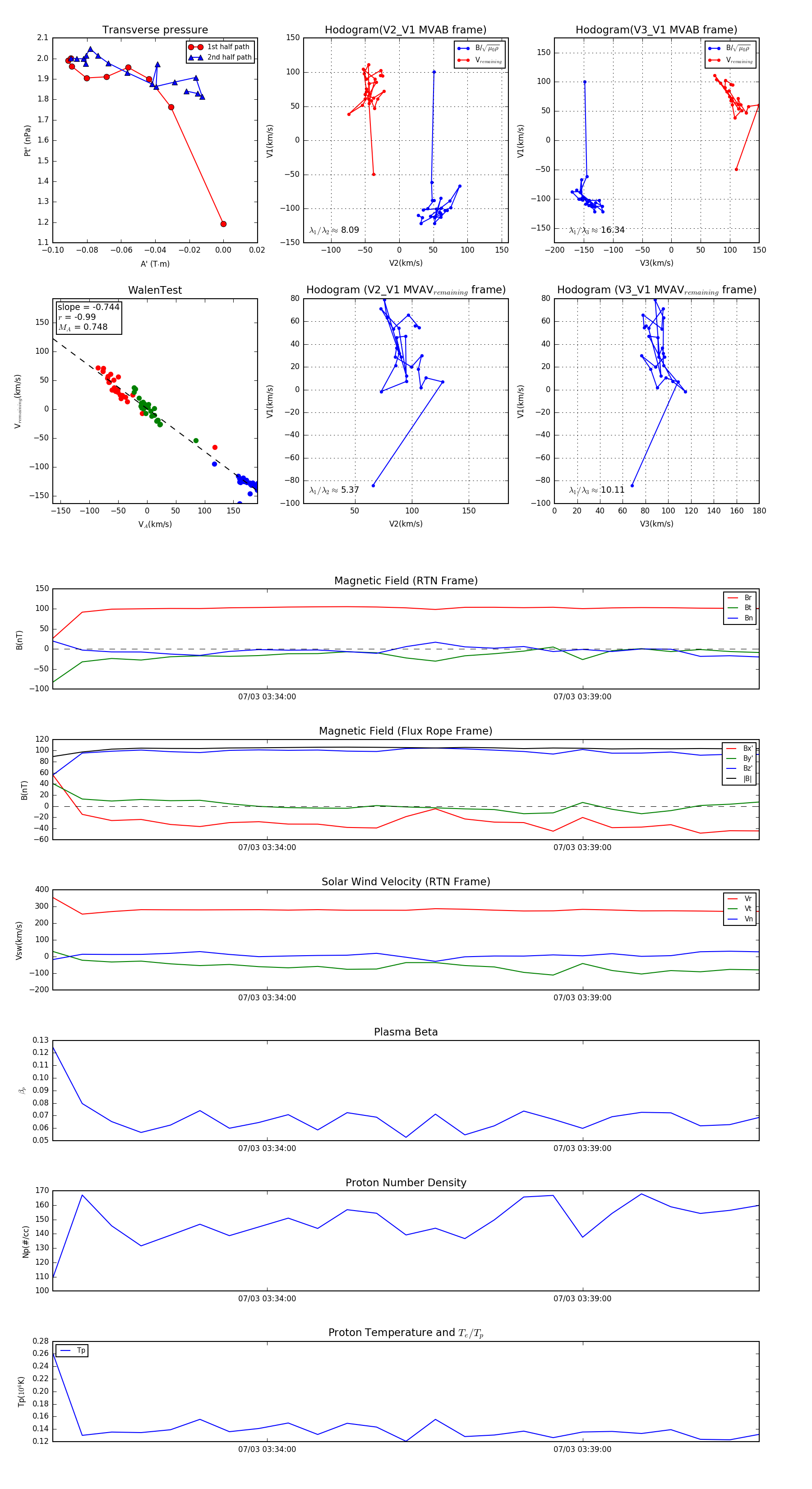
Flux Rope in 2024

Flux Rope Event 2024-07-03 03:30:36 ~ 2024-07-03 03:41:48 (673 seconds)


plot