HOME   LIST
‹–   –›

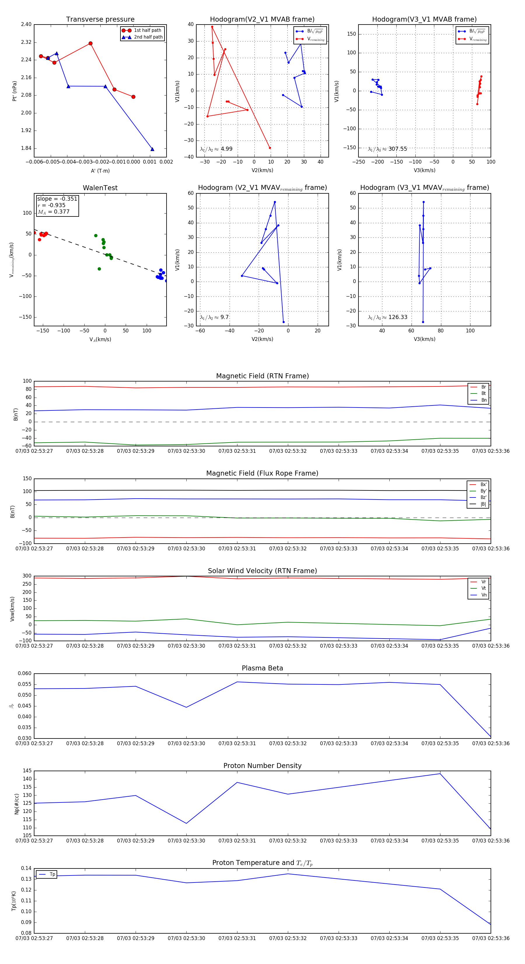
Flux Rope in 2024

Flux Rope Event 2024-07-03 02:53:27 ~ 2024-07-03 02:53:36 (10 seconds)


plot