HOME   LIST
‹–   –›

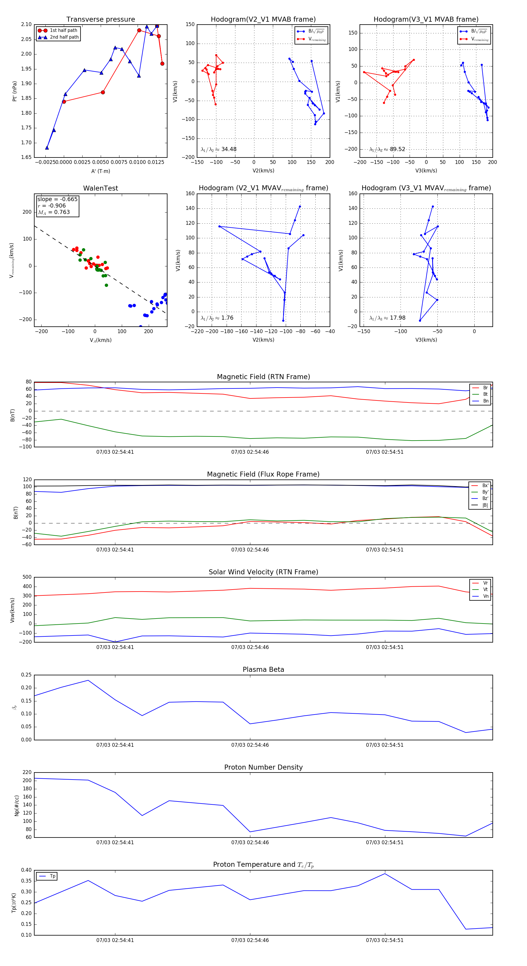
Flux Rope in 2024

Flux Rope Event 2024-07-03 02:54:38 ~ 2024-07-03 02:54:55 (18 seconds)


plot