HOME   LIST
‹–   –›

Flux Rope in 2024

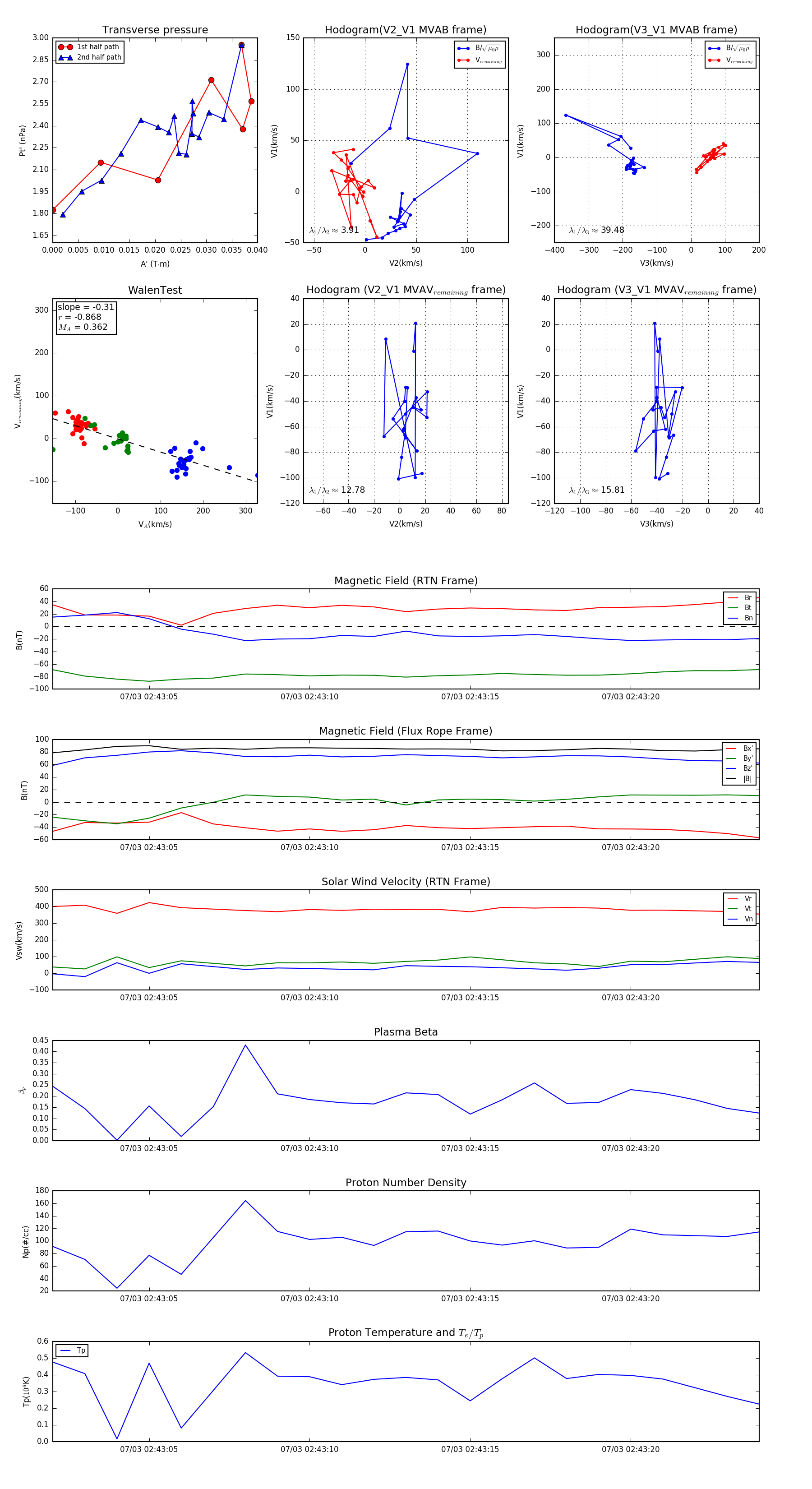
Flux Rope Event 2024-07-03 02:43:02 ~ 2024-07-03 02:43:24 (23 seconds)


plot