HOME   LIST
‹–   –›

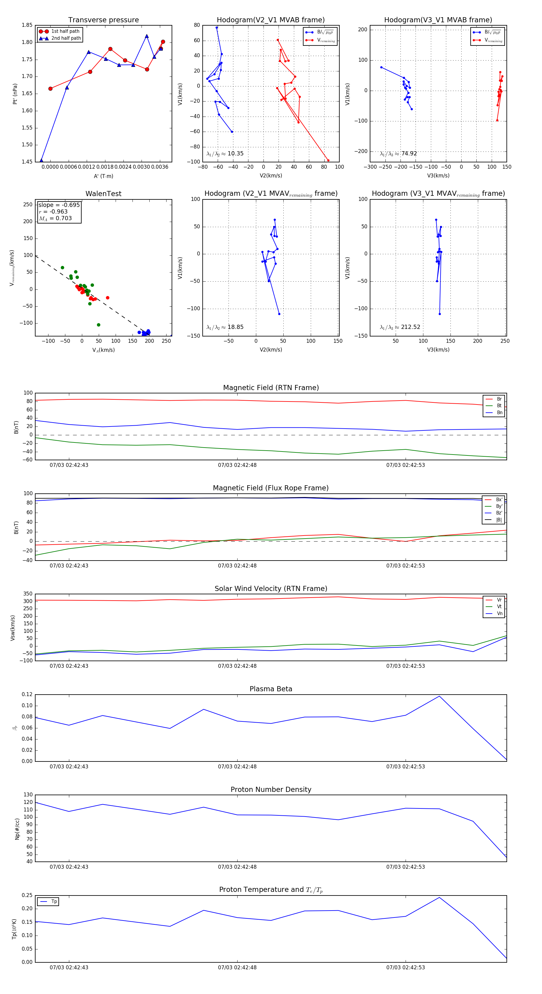
Flux Rope in 2024

Flux Rope Event 2024-07-03 02:42:42 ~ 2024-07-03 02:42:56 (15 seconds)


plot