HOME   LIST
‹–   –›

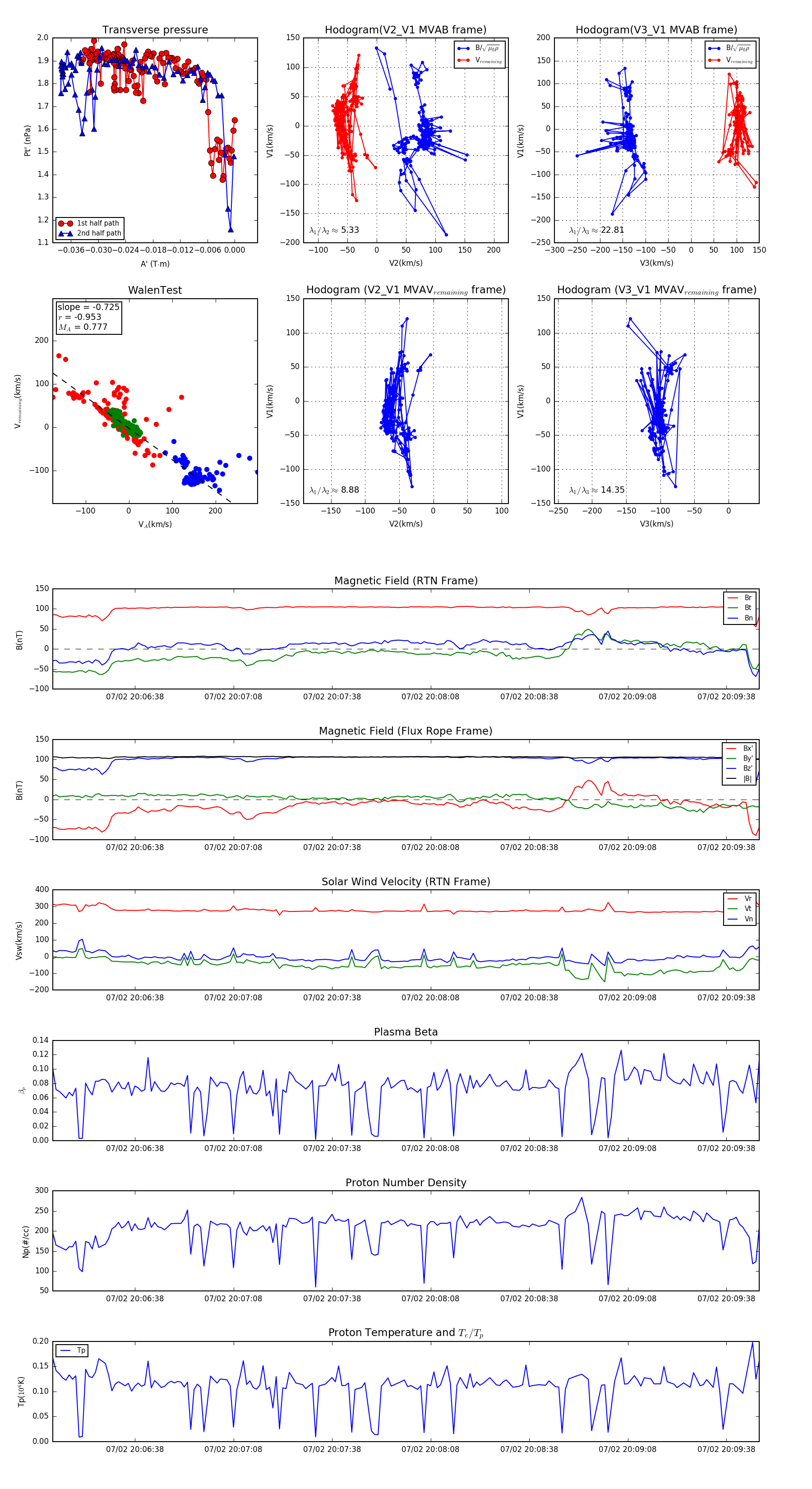
Flux Rope in 2024

Flux Rope Event 2024-07-02 20:06:13 ~ 2024-07-02 20:09:48 (216 seconds)


plot