HOME   LIST
‹–   –›

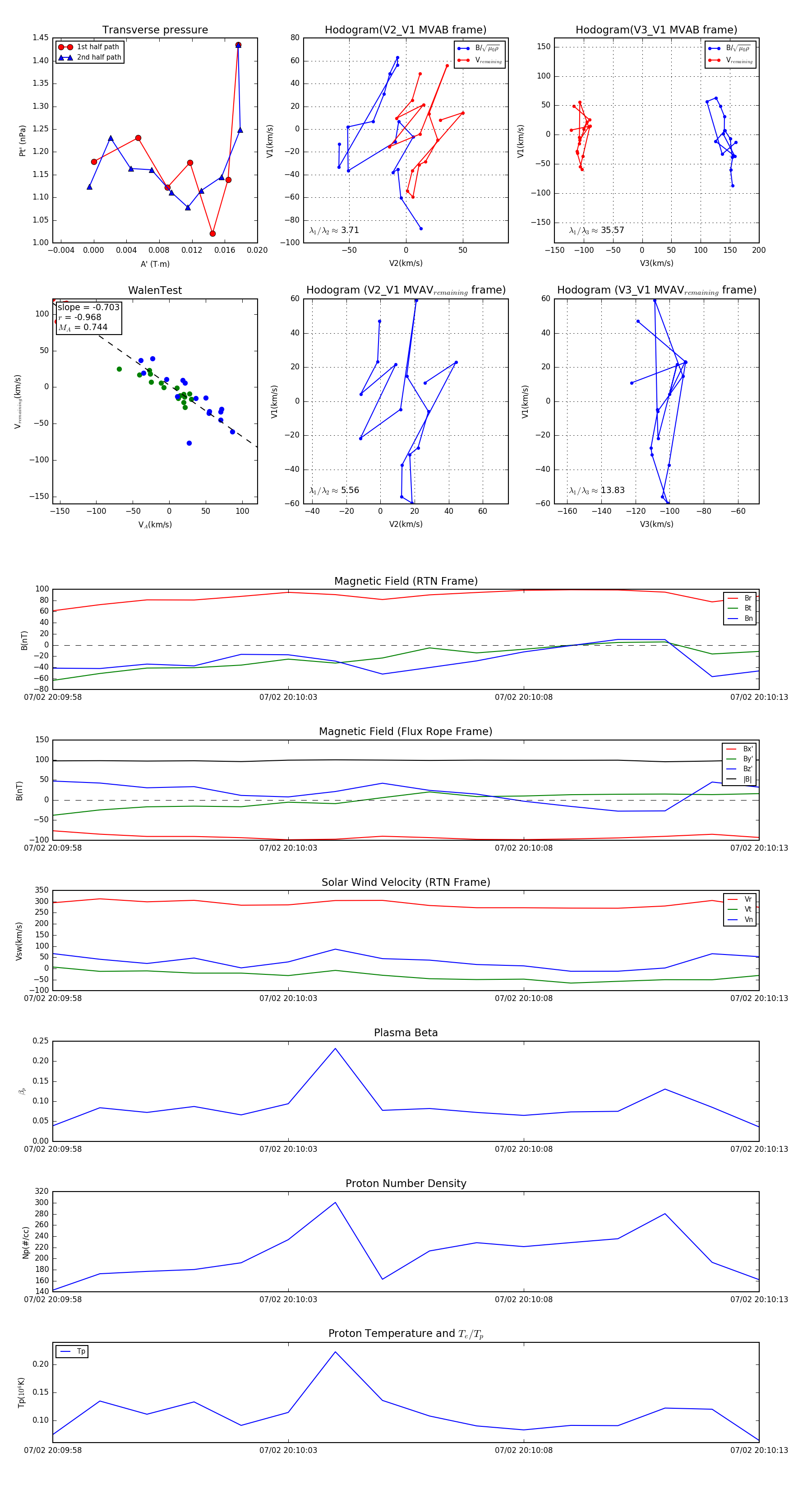
Flux Rope in 2024

Flux Rope Event 2024-07-02 20:09:58 ~ 2024-07-02 20:10:13 (16 seconds)


plot