HOME   LIST
‹–   –›

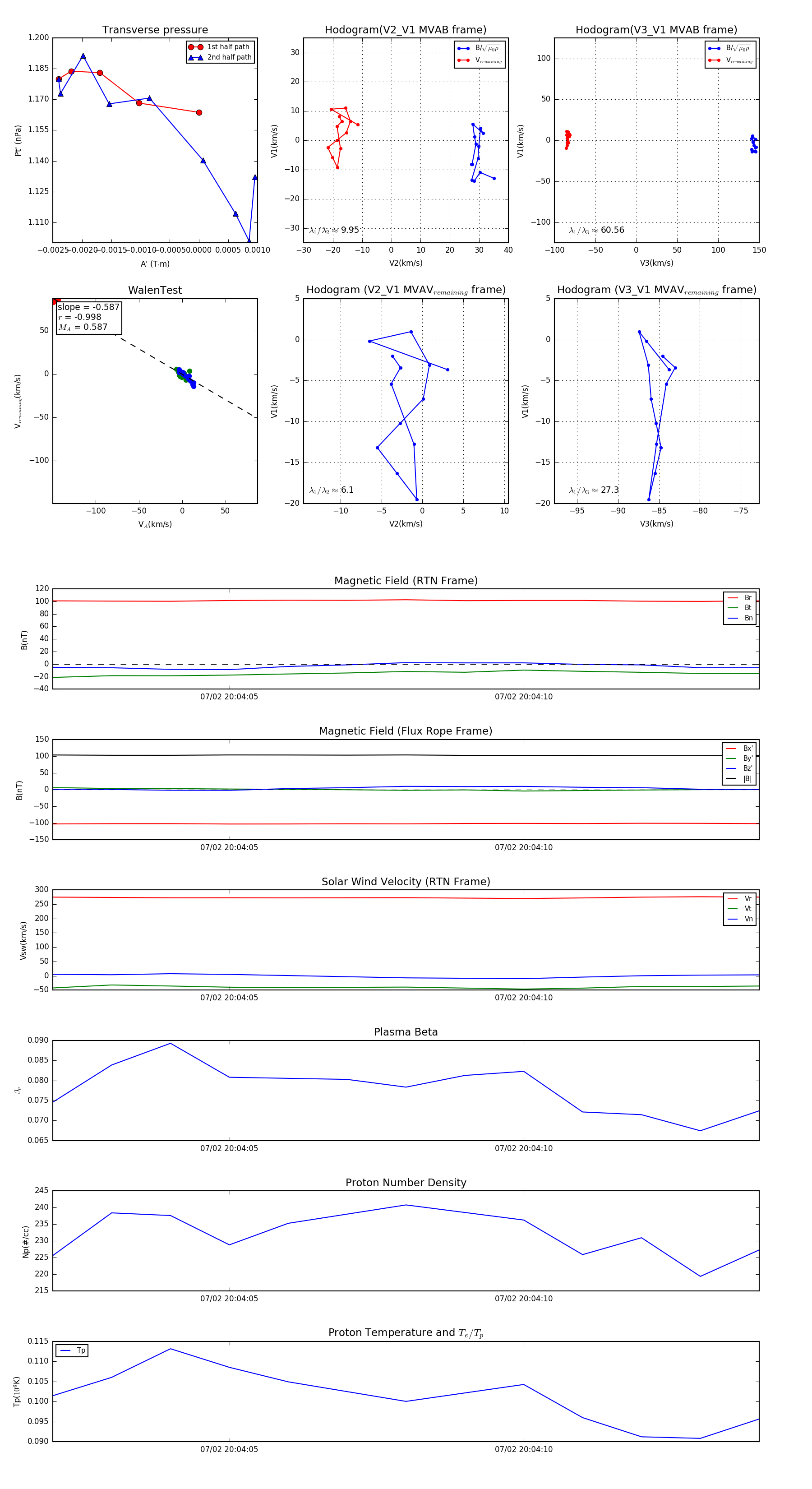
Flux Rope in 2024

Flux Rope Event 2024-07-02 20:04:02 ~ 2024-07-02 20:04:14 (13 seconds)


plot