HOME   LIST
‹–   –›

Flux Rope in 2024

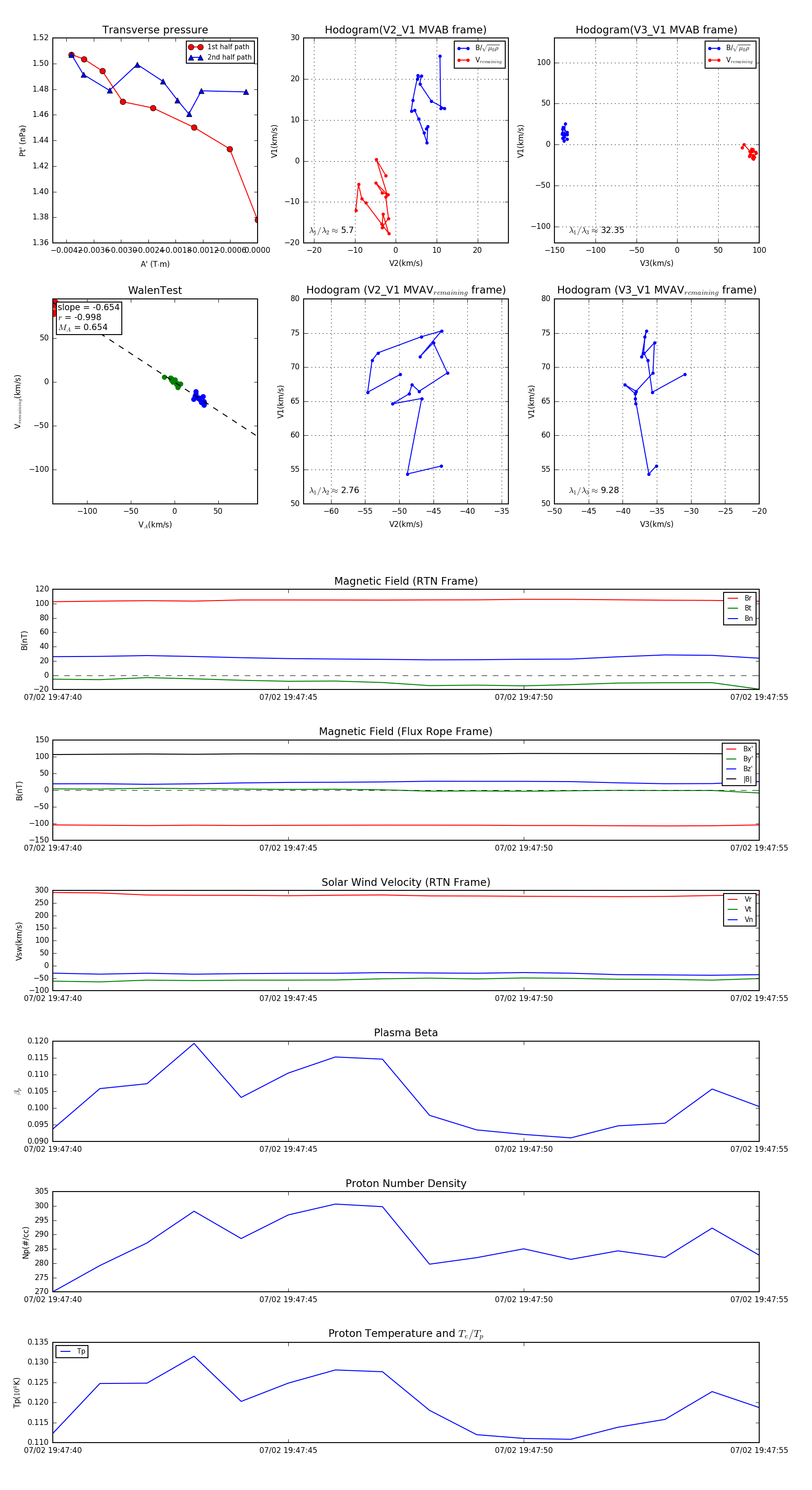
Flux Rope Event 2024-07-02 19:47:40 ~ 2024-07-02 19:47:55 (16 seconds)


plot