HOME   LIST
‹–   –›

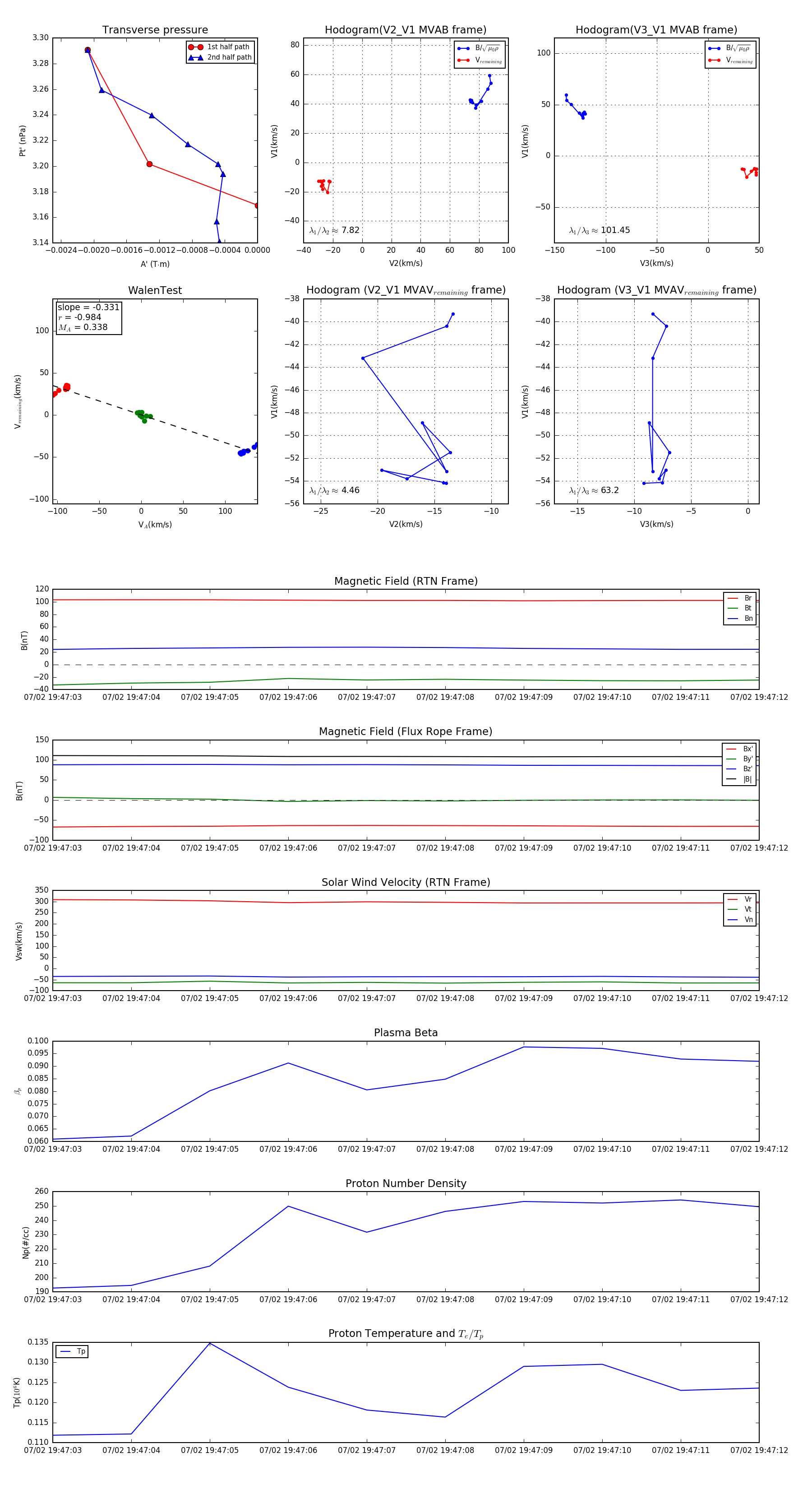
Flux Rope in 2024

Flux Rope Event 2024-07-02 19:47:03 ~ 2024-07-02 19:47:12 (10 seconds)


plot