HOME   LIST
‹–   –›

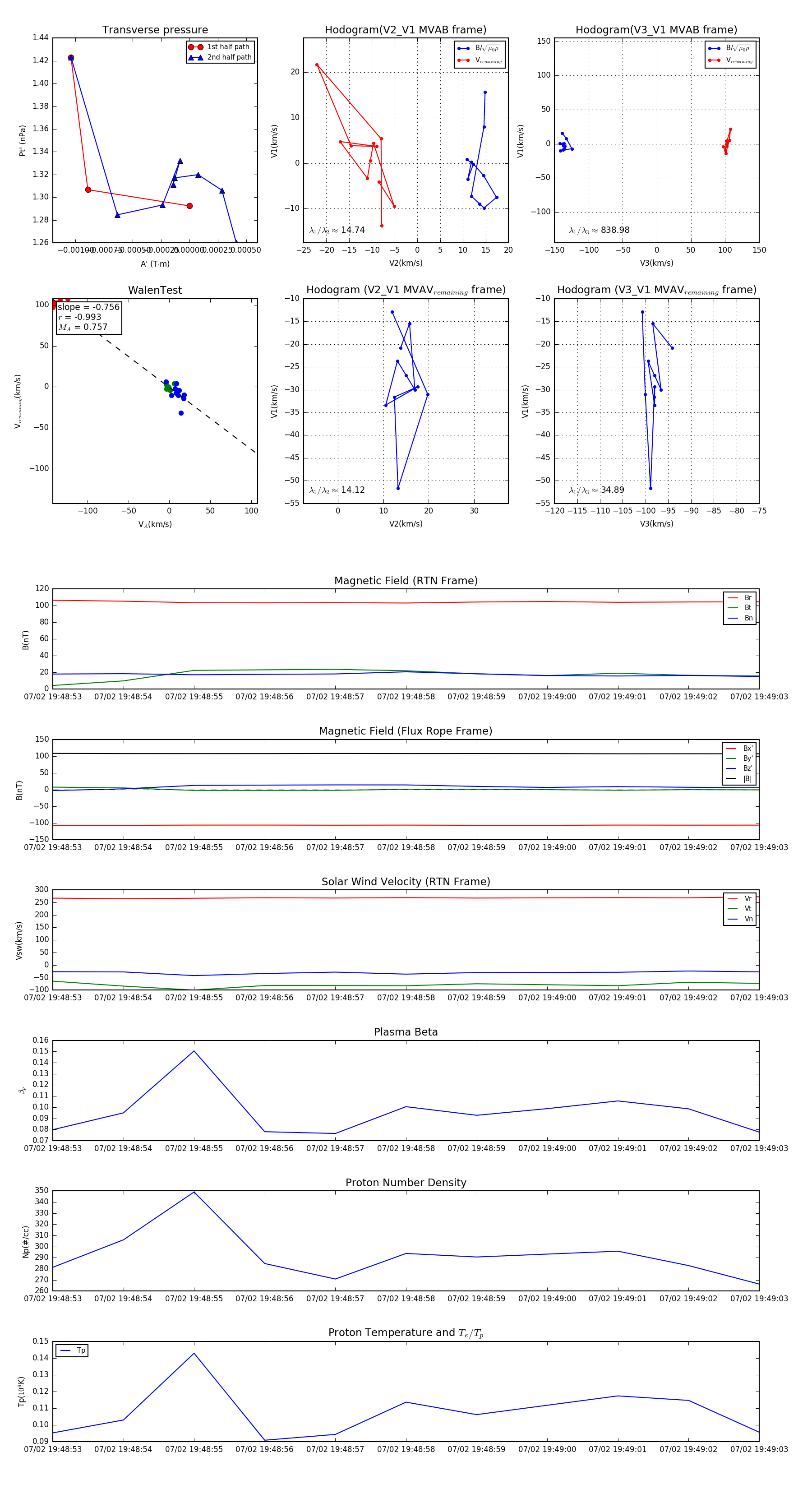
Flux Rope in 2024

Flux Rope Event 2024-07-02 19:48:53 ~ 2024-07-02 19:49:03 (11 seconds)


plot