HOME   LIST
‹–   –›

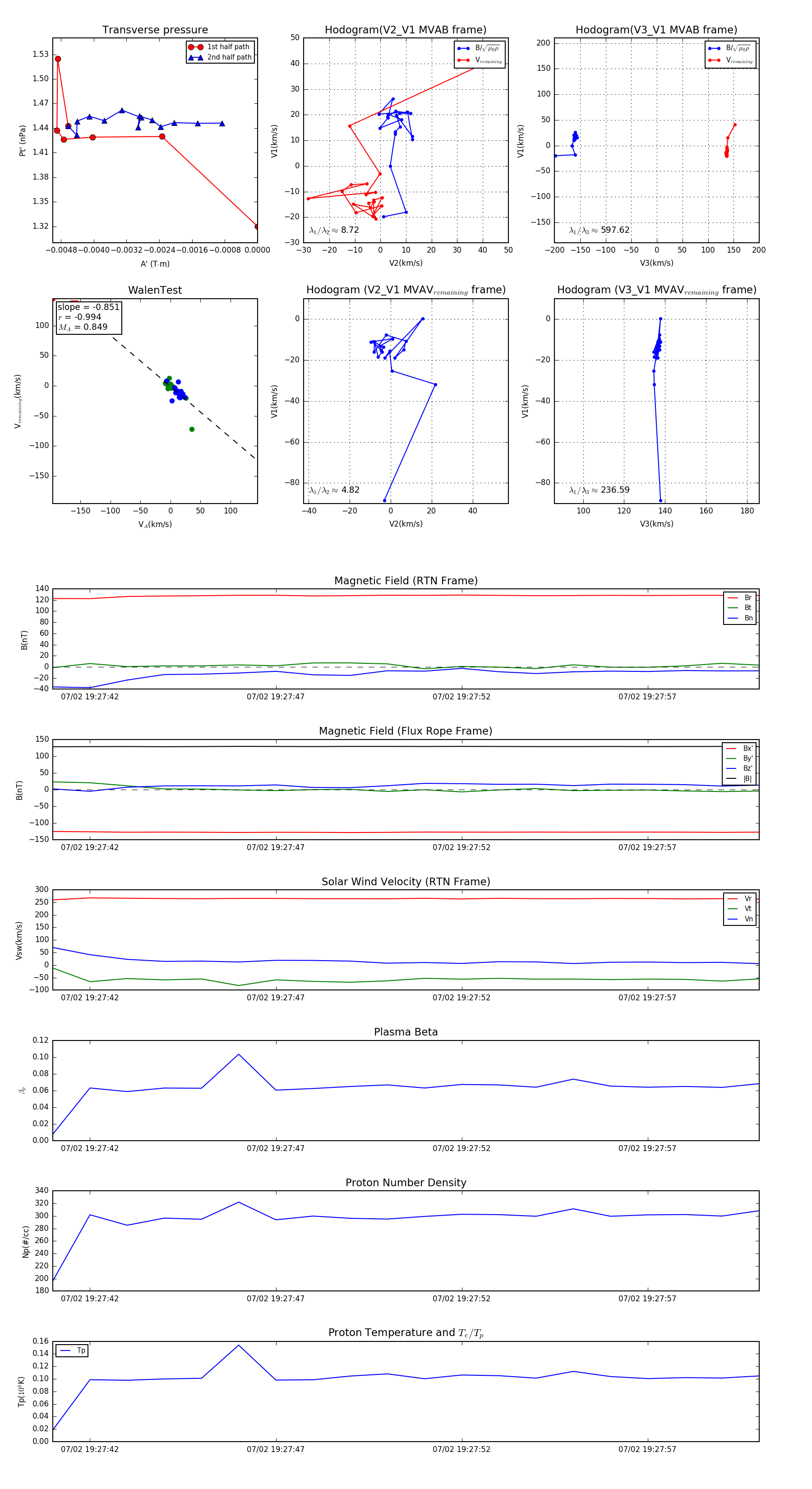
Flux Rope in 2024

Flux Rope Event 2024-07-02 19:27:41 ~ 2024-07-02 19:28:00 (20 seconds)


plot