HOME   LIST
‹–   –›

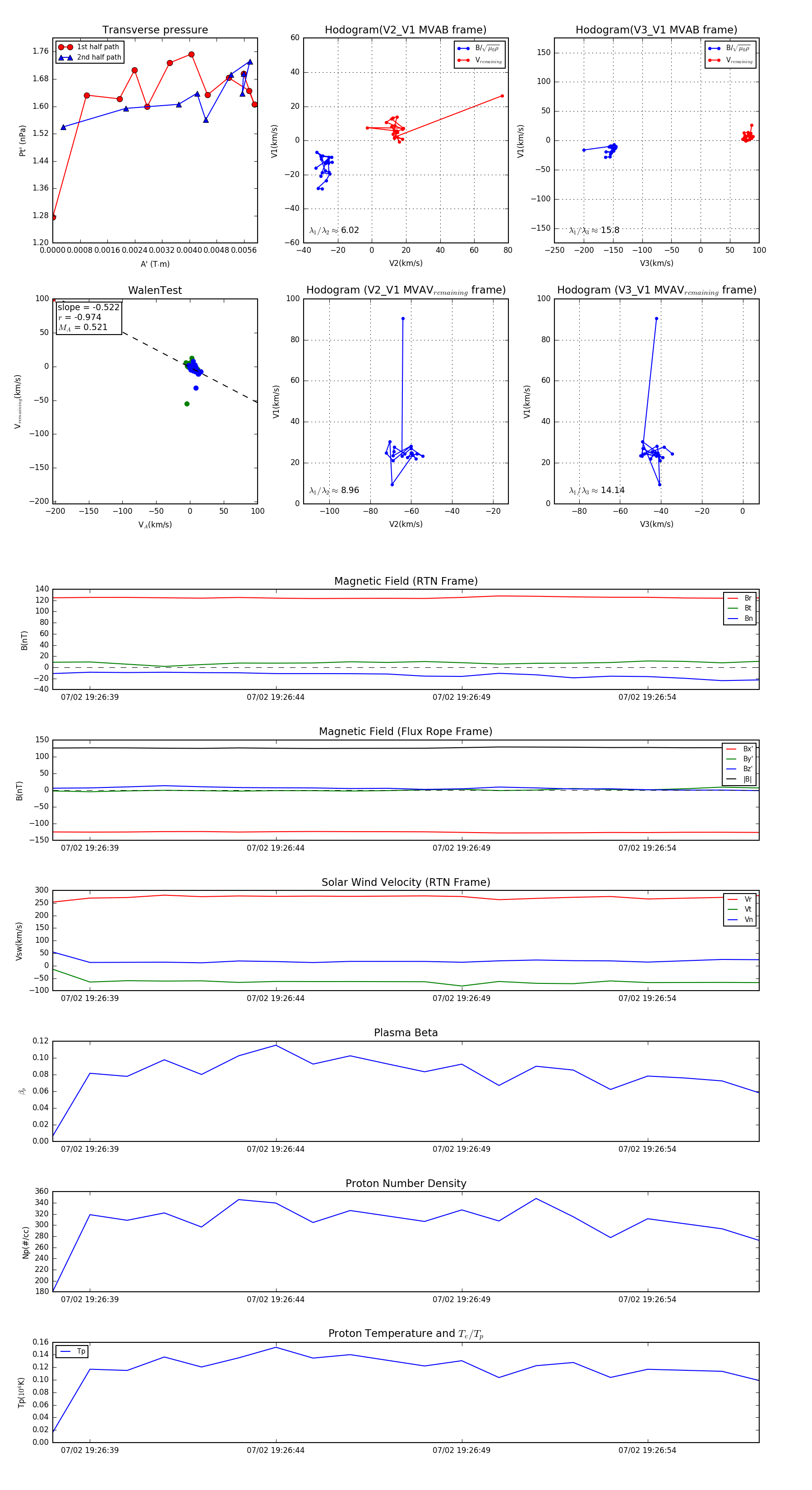
Flux Rope in 2024

Flux Rope Event 2024-07-02 19:26:38 ~ 2024-07-02 19:26:57 (20 seconds)


plot