HOME   LIST
‹–   –›

Flux Rope in 2024

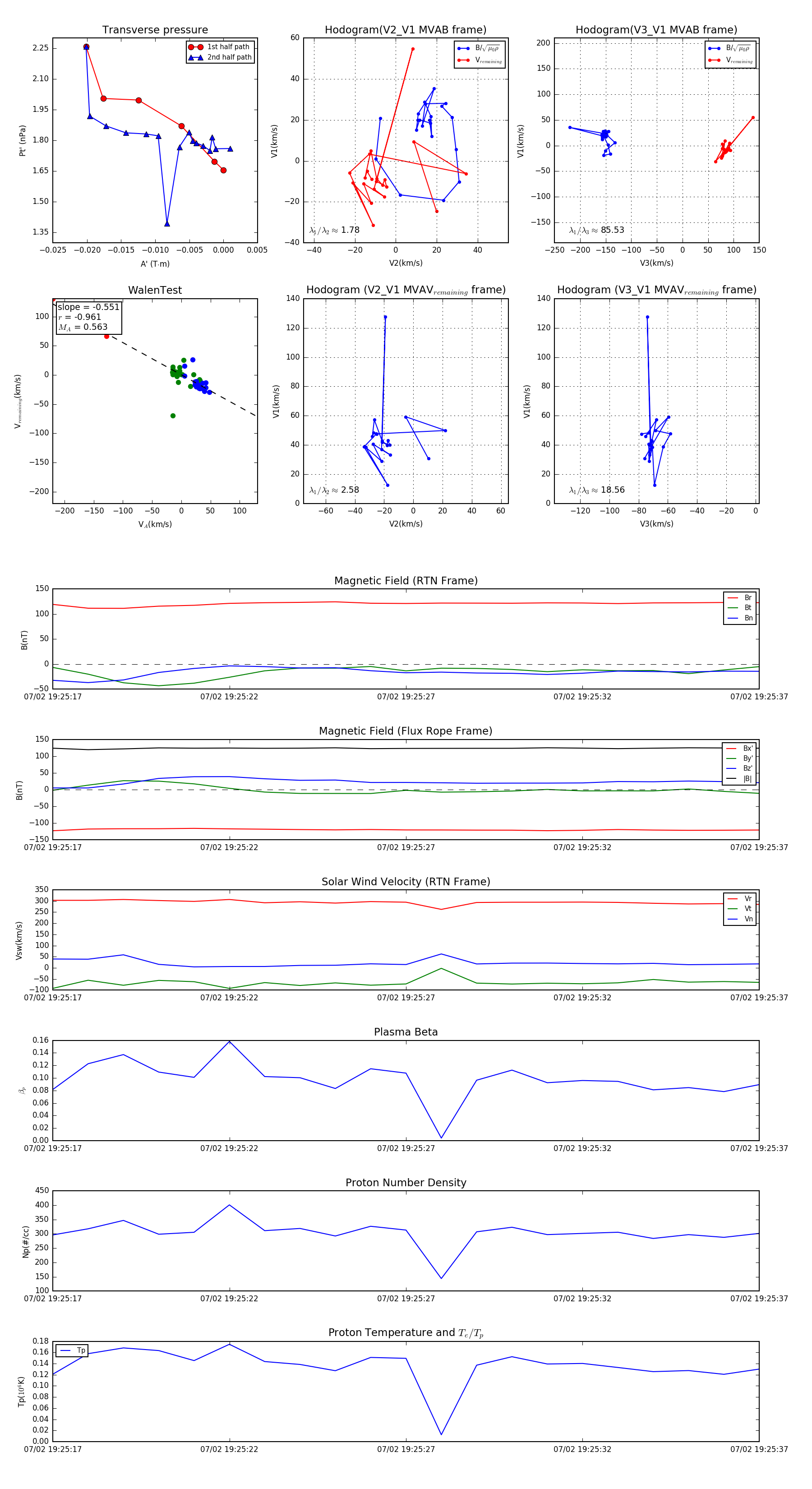
Flux Rope Event 2024-07-02 19:25:17 ~ 2024-07-02 19:25:37 (21 seconds)


plot