HOME   LIST
‹–   –›

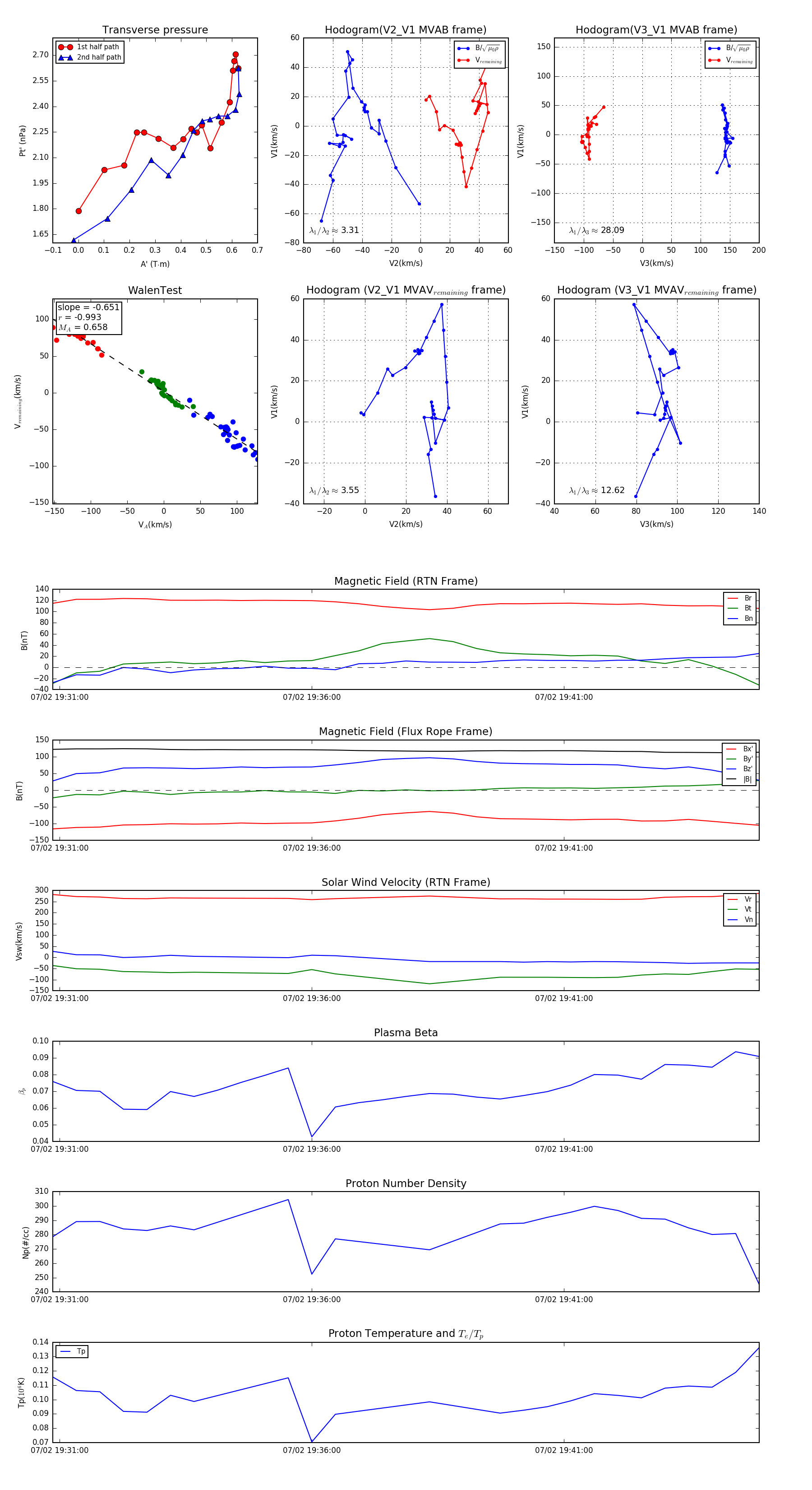
Flux Rope in 2024

Flux Rope Event 2024-07-02 19:30:52 ~ 2024-07-02 19:44:52 (841 seconds)


plot