HOME   LIST
‹–   –›

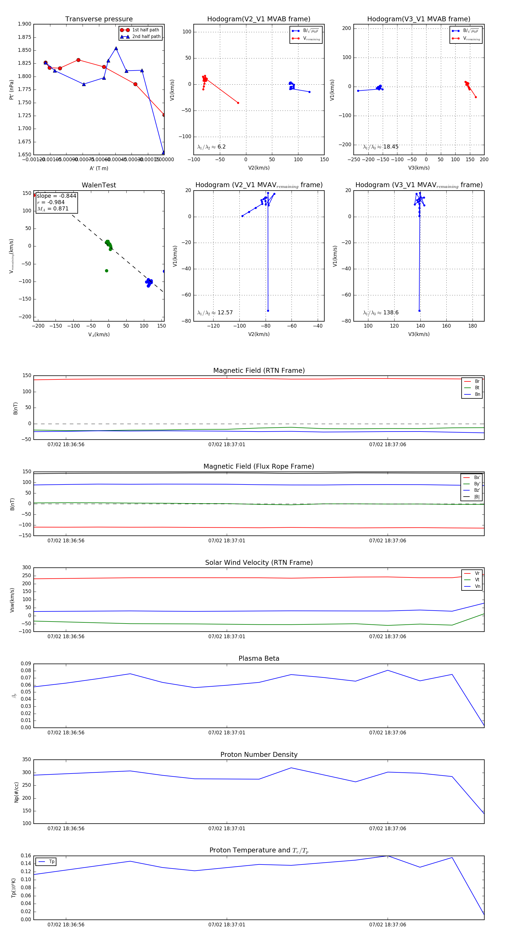
Flux Rope in 2024

Flux Rope Event 2024-07-02 18:36:55 ~ 2024-07-02 18:37:09 (15 seconds)


plot