HOME   LIST
‹–   –›

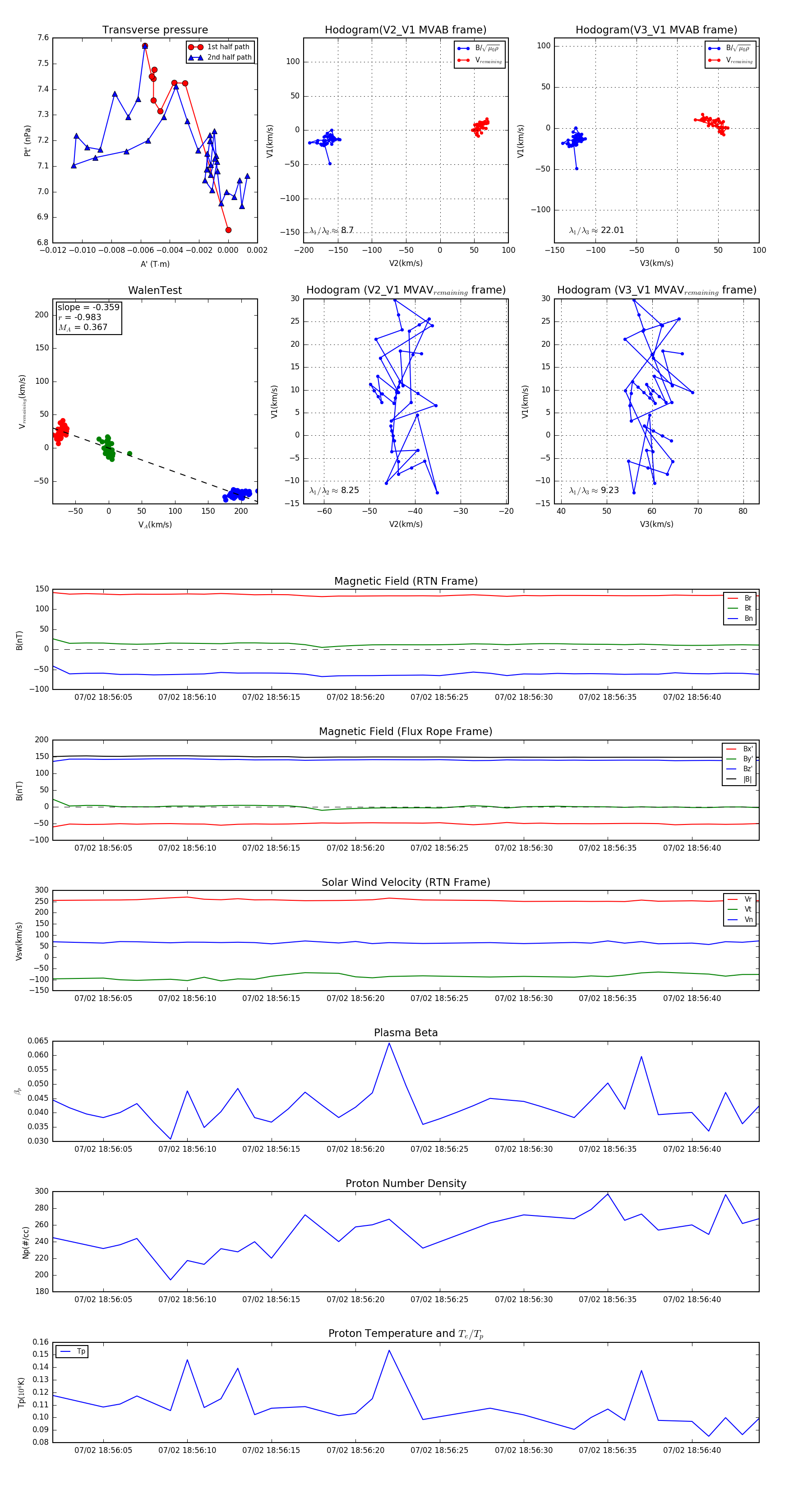
Flux Rope in 2024

Flux Rope Event 2024-07-02 18:56:02 ~ 2024-07-02 18:56:44 (43 seconds)


plot