HOME   LIST
‹–   –›

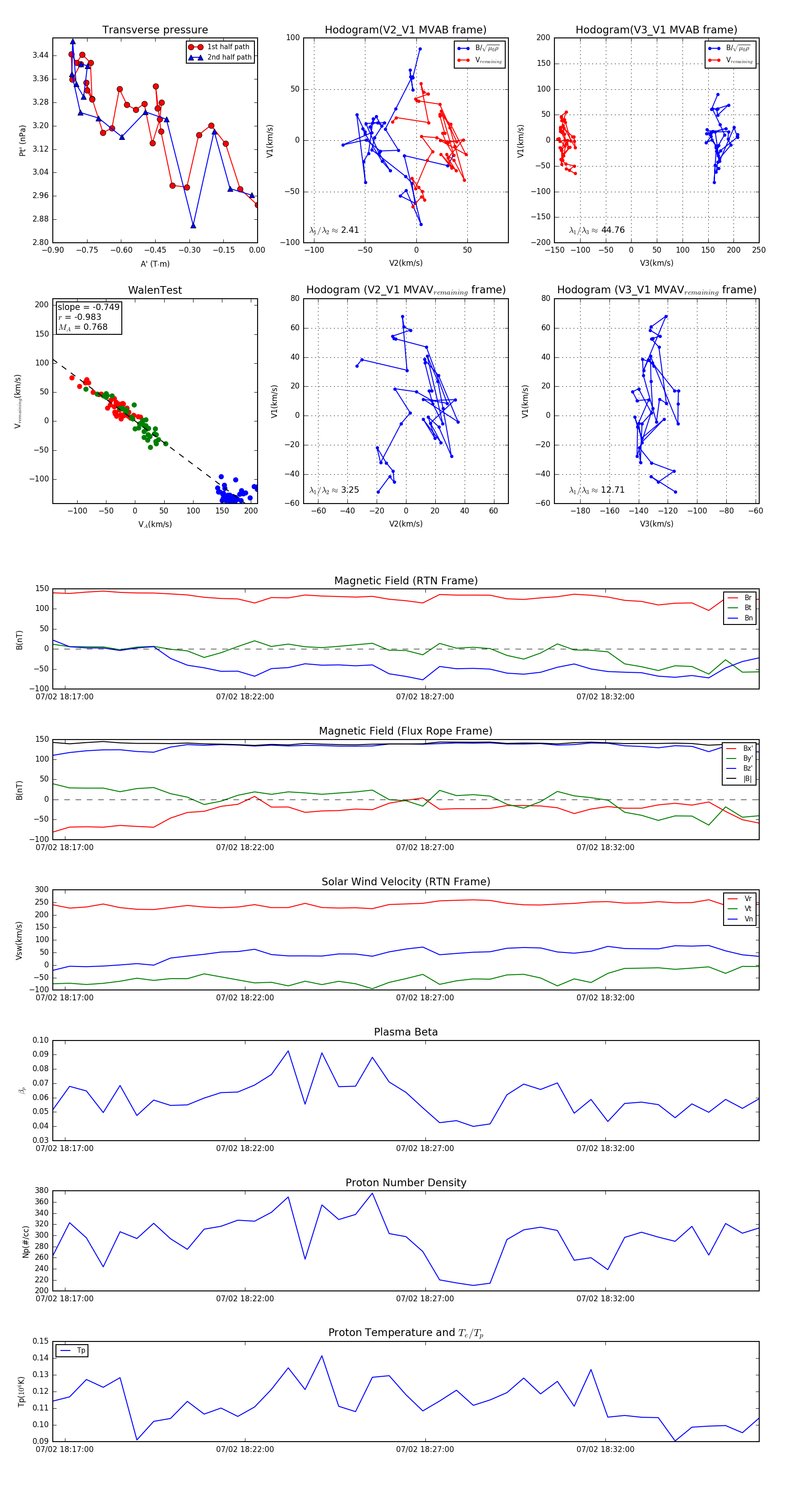
Flux Rope in 2024

Flux Rope Event 2024-07-02 18:16:40 ~ 2024-07-02 18:36:16 (1177 seconds)


plot