HOME   LIST
‹–   –›

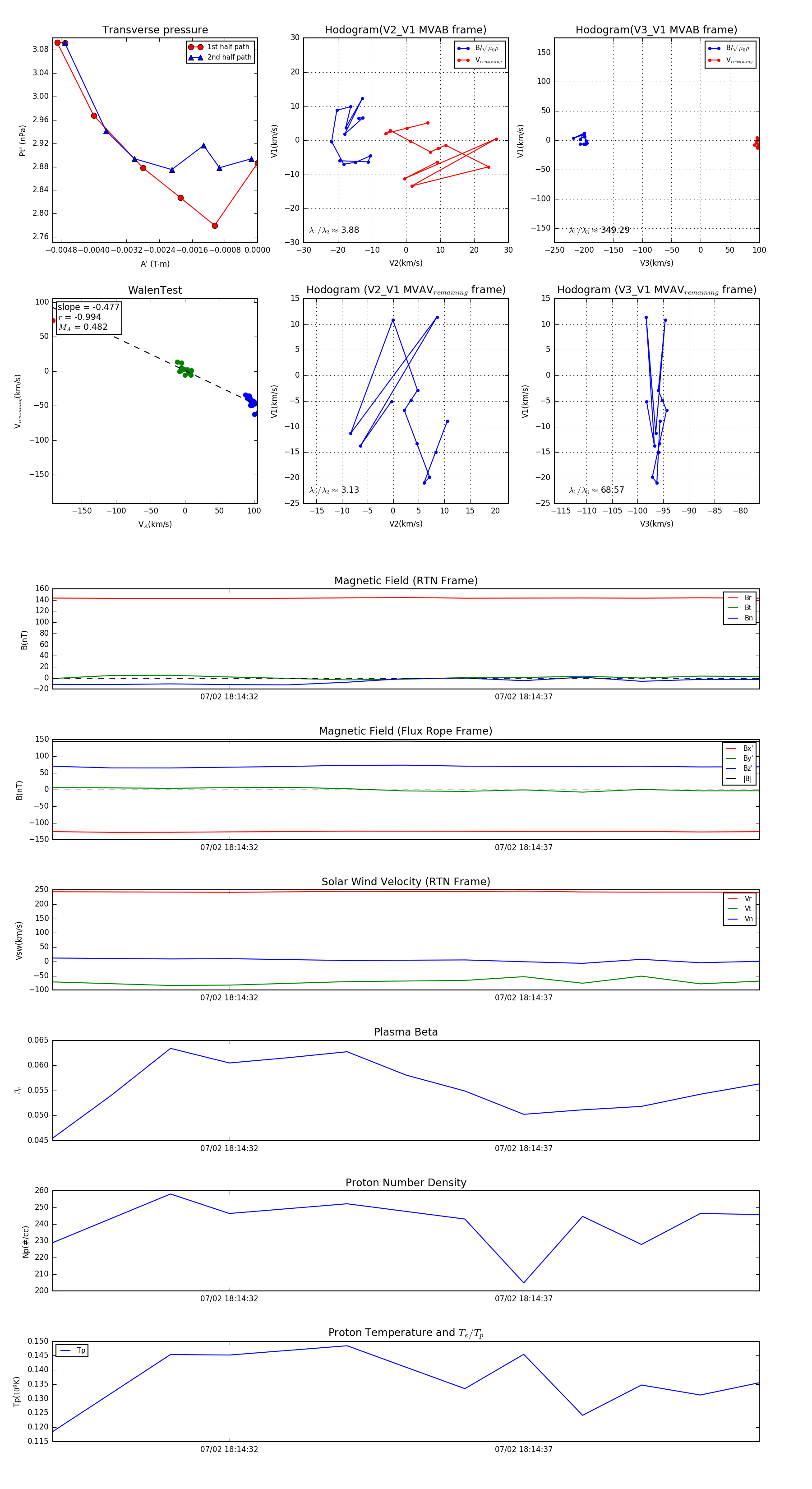
Flux Rope in 2024

Flux Rope Event 2024-07-02 18:14:29 ~ 2024-07-02 18:14:41 (13 seconds)


plot