HOME   LIST
‹–   –›

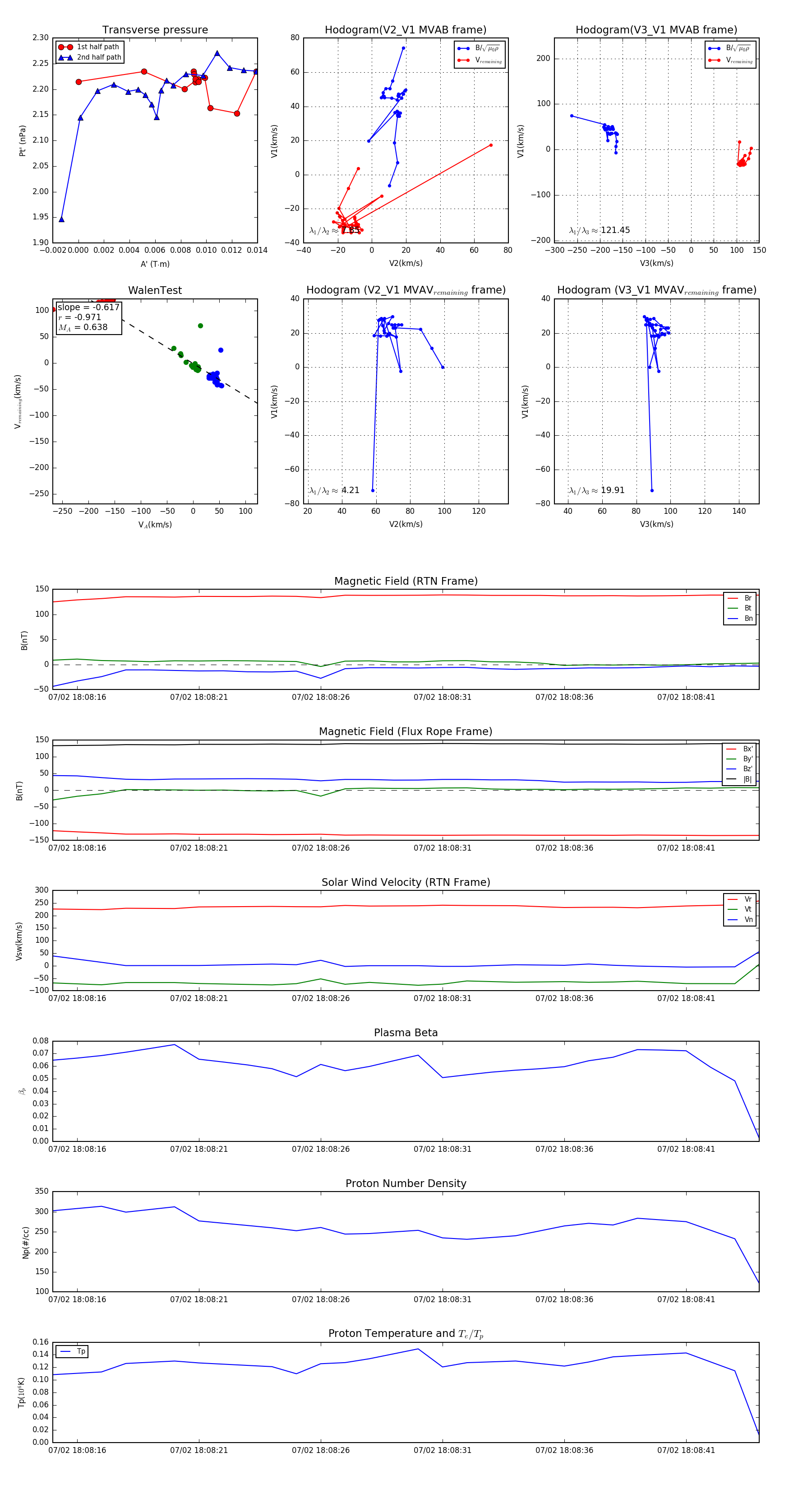
Flux Rope in 2024

Flux Rope Event 2024-07-02 18:08:15 ~ 2024-07-02 18:08:44 (30 seconds)


plot