HOME   LIST
‹–   –›

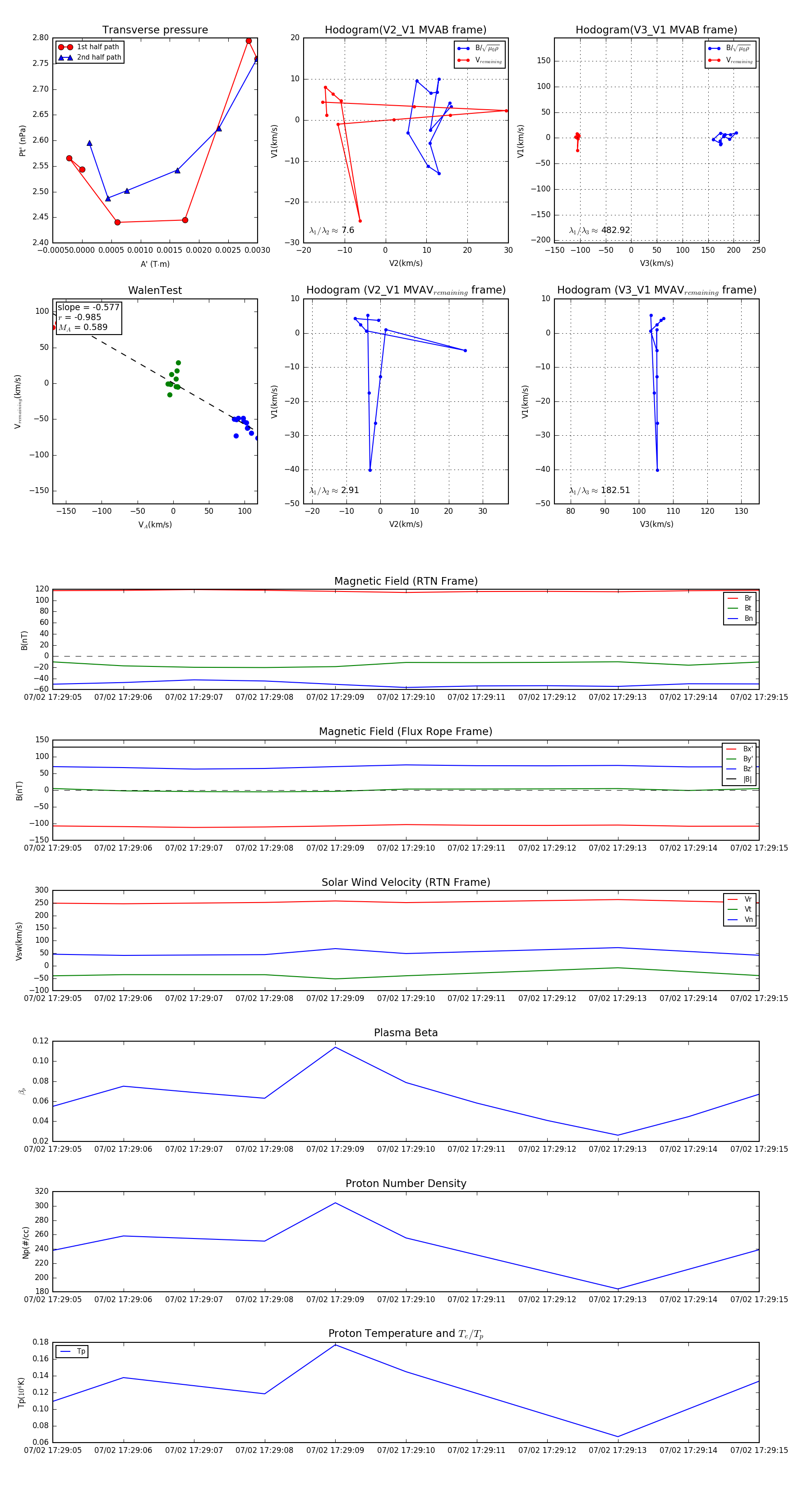
Flux Rope in 2024

Flux Rope Event 2024-07-02 17:29:05 ~ 2024-07-02 17:29:15 (11 seconds)


plot