HOME   LIST
‹–   –›

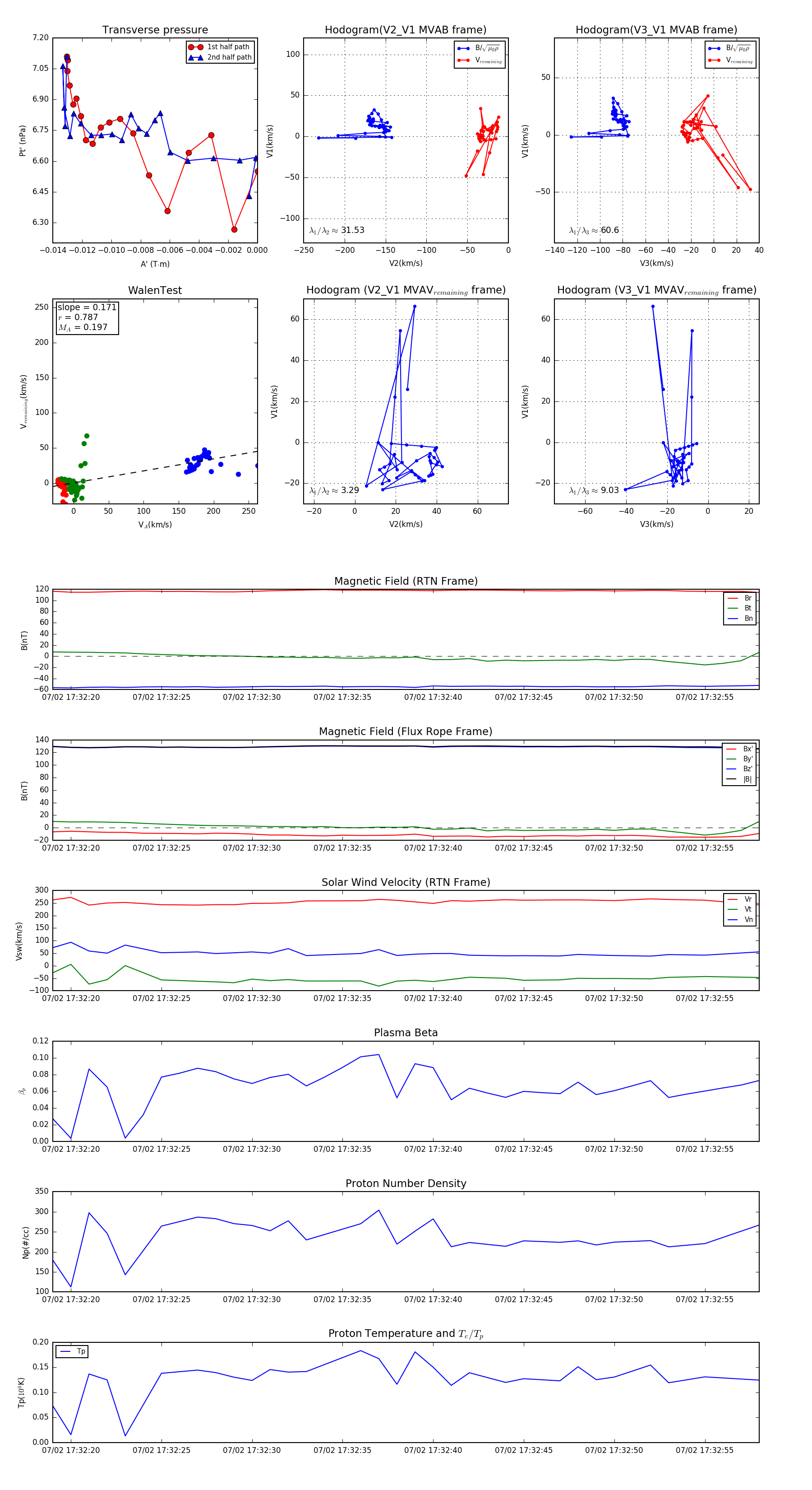
Flux Rope in 2024

Flux Rope Event 2024-07-02 17:32:19 ~ 2024-07-02 17:32:58 (40 seconds)


plot