HOME   LIST
‹–   –›

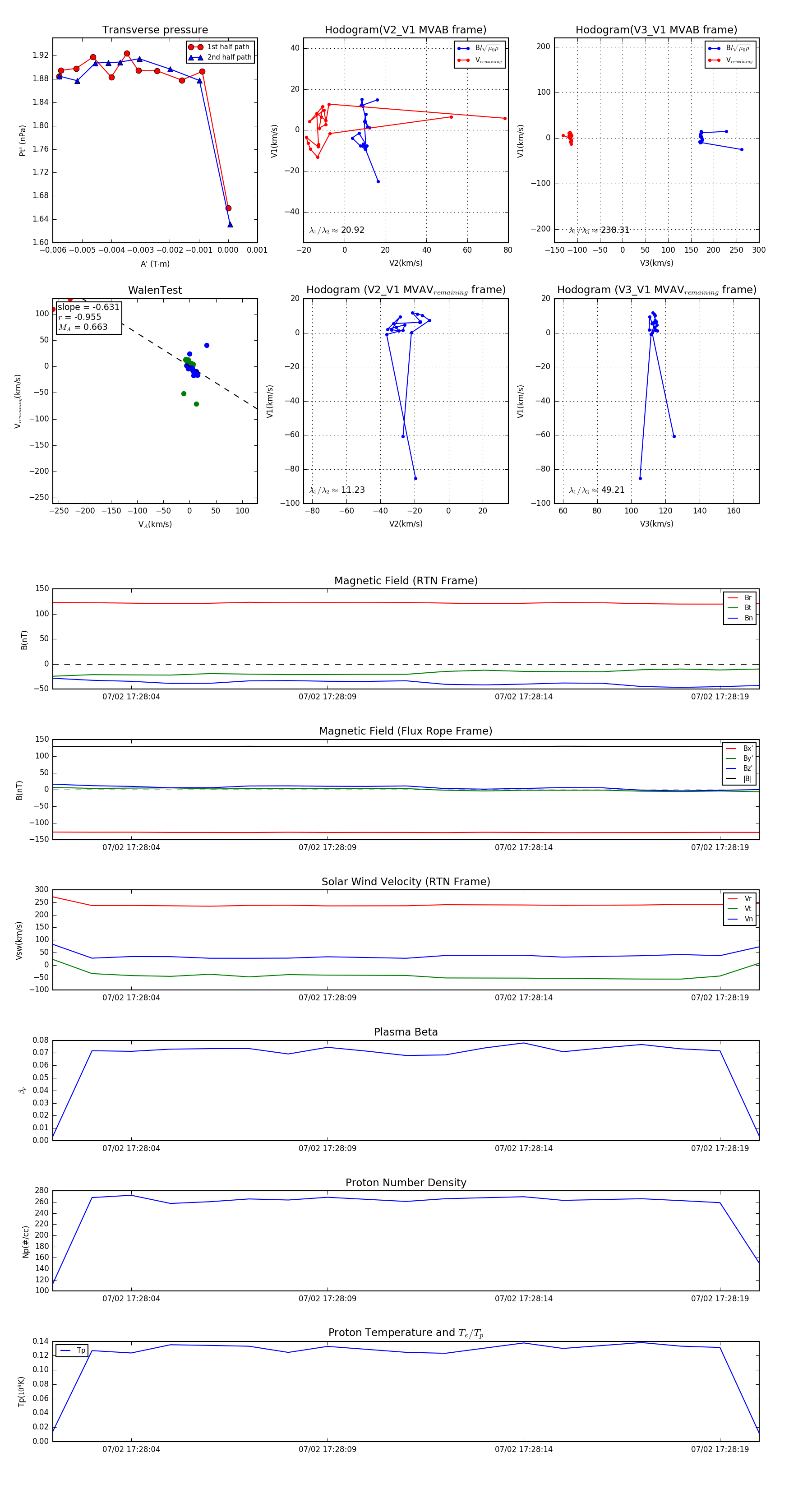
Flux Rope in 2024

Flux Rope Event 2024-07-02 17:28:02 ~ 2024-07-02 17:28:20 (19 seconds)


plot