HOME   LIST
‹–   –›

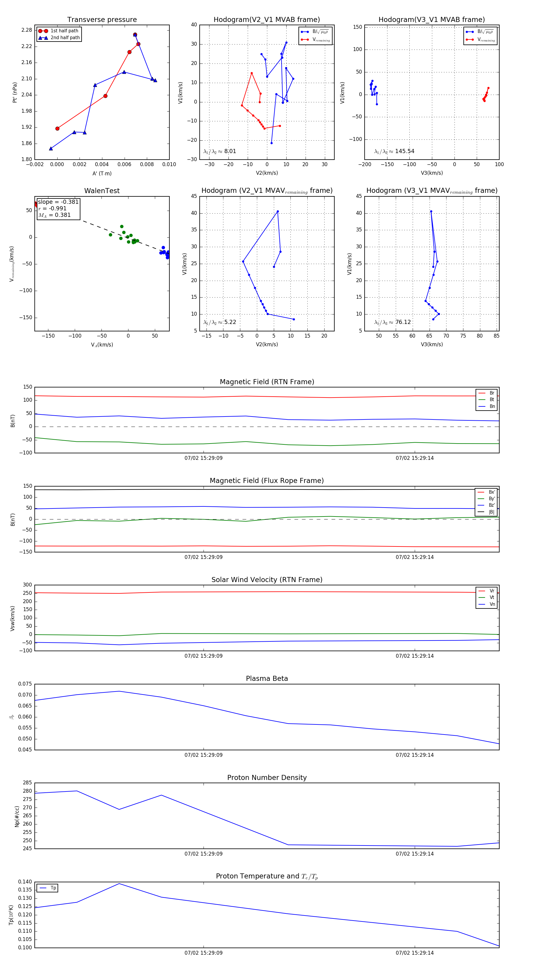
Flux Rope in 2024

Flux Rope Event 2024-07-02 15:29:05 ~ 2024-07-02 15:29:16 (12 seconds)


plot