HOME   LIST
‹–   –›

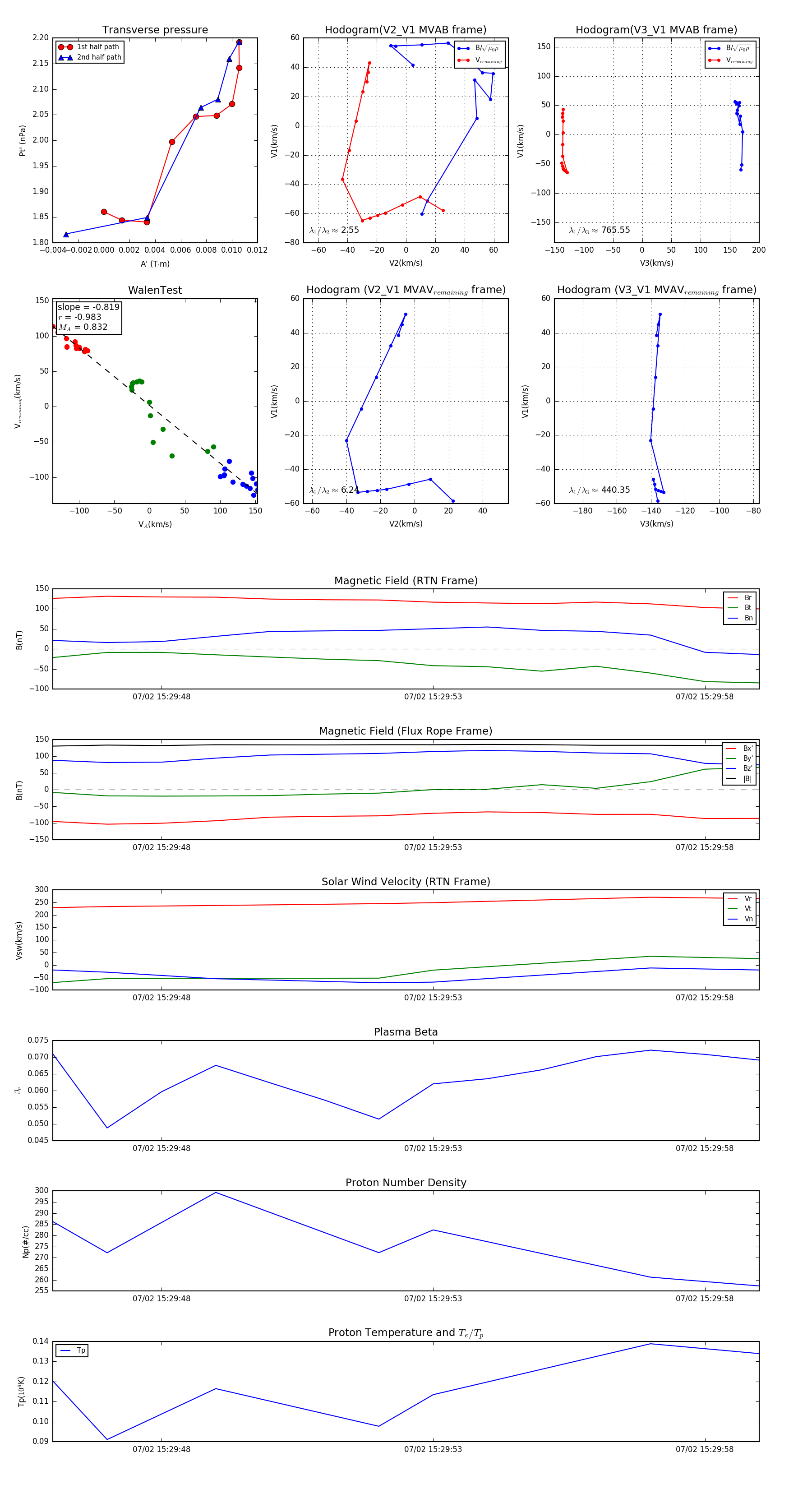
Flux Rope in 2024

Flux Rope Event 2024-07-02 15:29:46 ~ 2024-07-02 15:29:59 (14 seconds)


plot