HOME   LIST
‹–   –›

Flux Rope in 2024

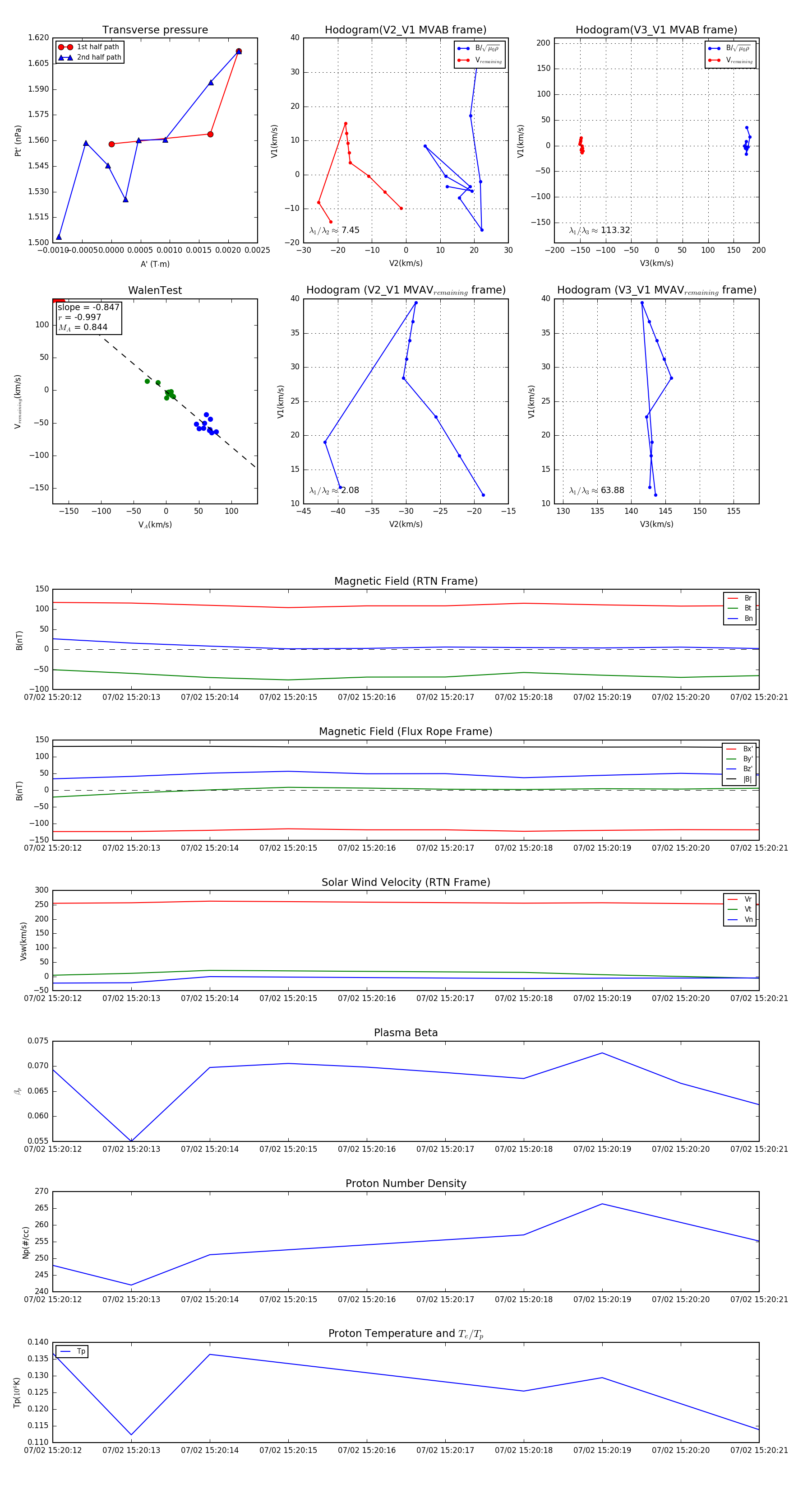
Flux Rope Event 2024-07-02 15:20:12 ~ 2024-07-02 15:20:21 (10 seconds)


plot