HOME   LIST
‹–   –›

Flux Rope in 2024

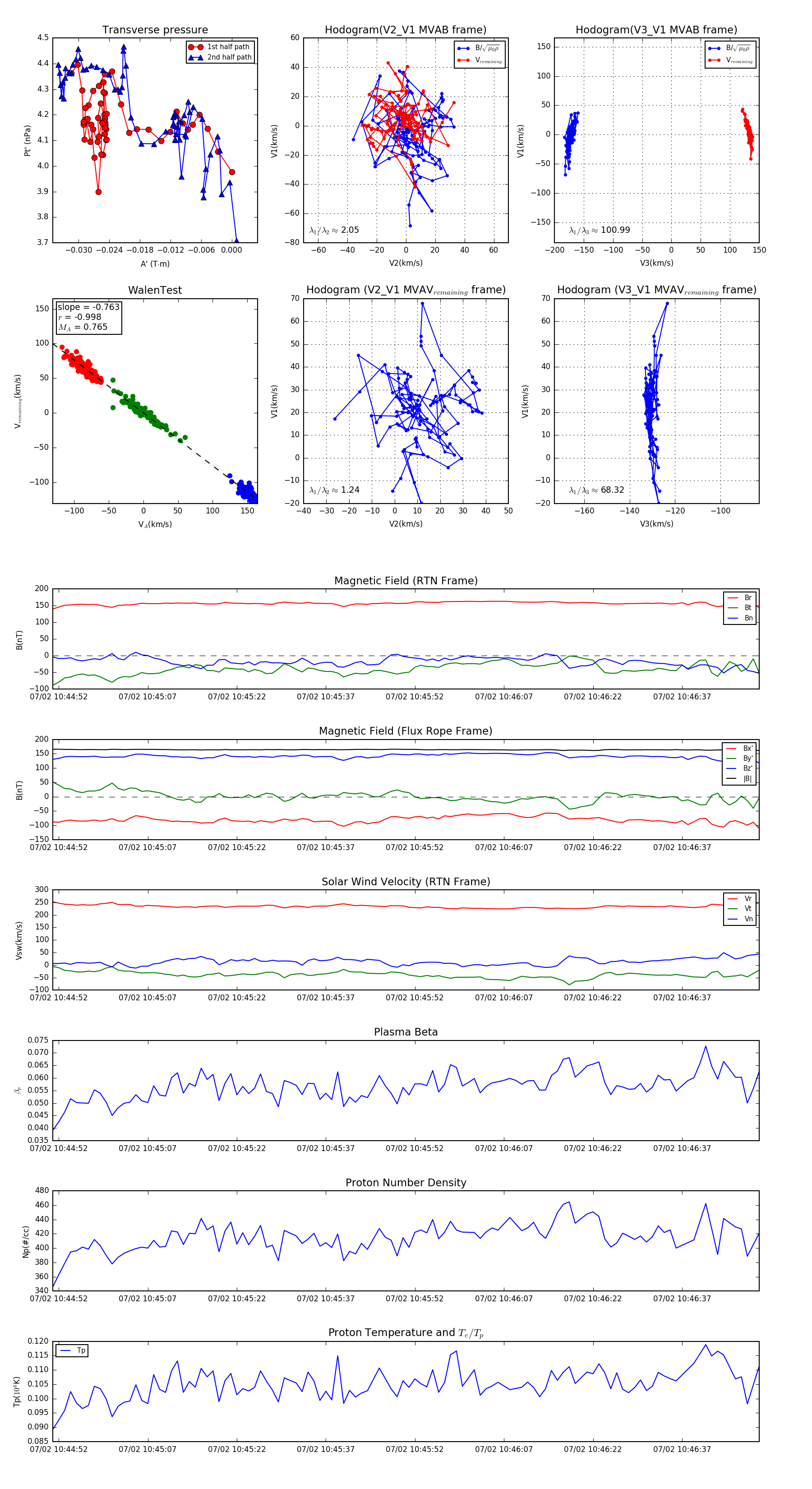
Flux Rope Event 2024-07-02 10:44:51 ~ 2024-07-02 10:46:50 (120 seconds)


plot