HOME   LIST
‹–   –›

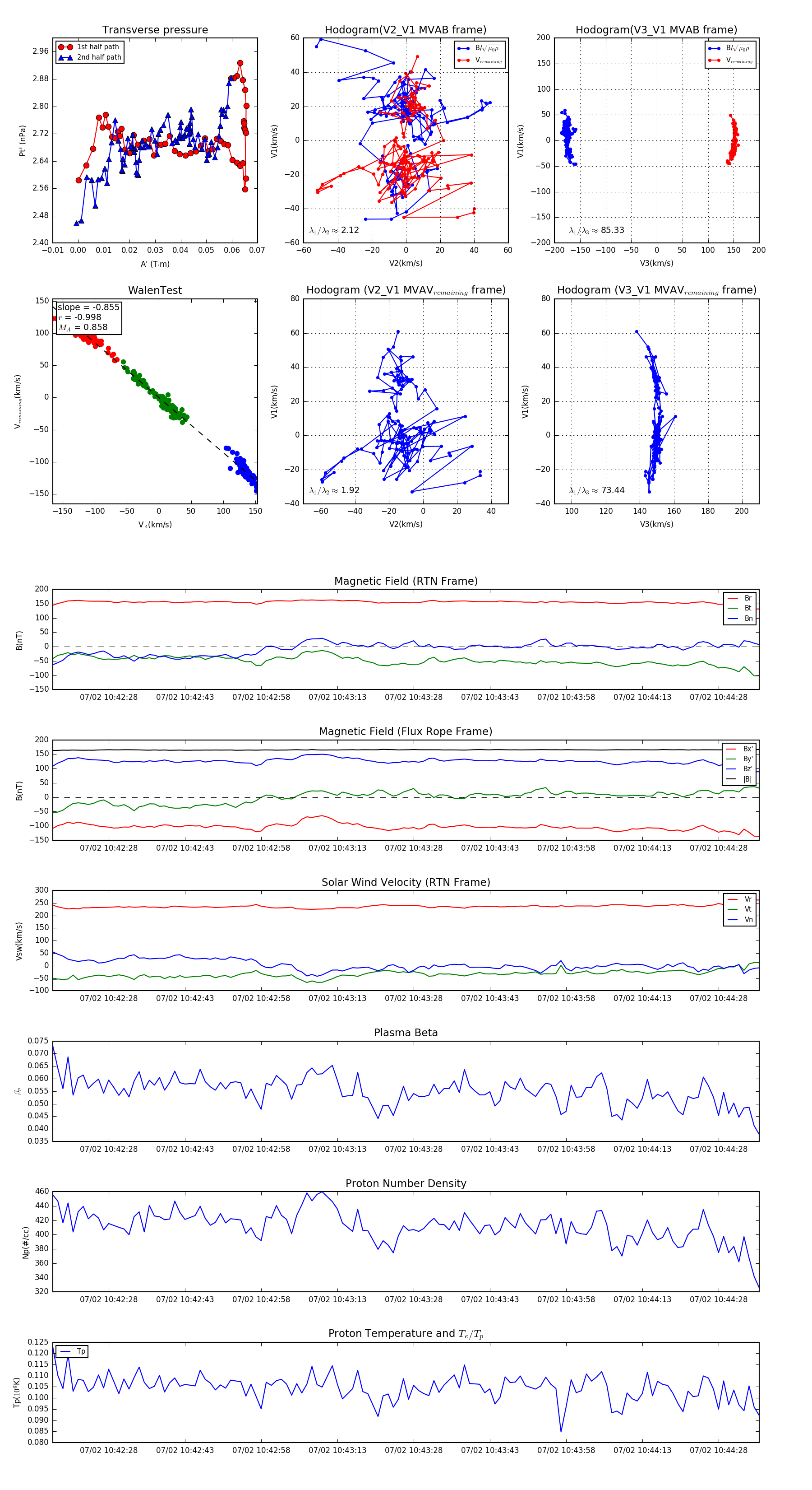
Flux Rope in 2024

Flux Rope Event 2024-07-02 10:42:17 ~ 2024-07-02 10:44:36 (140 seconds)


plot