HOME   LIST
‹–   –›

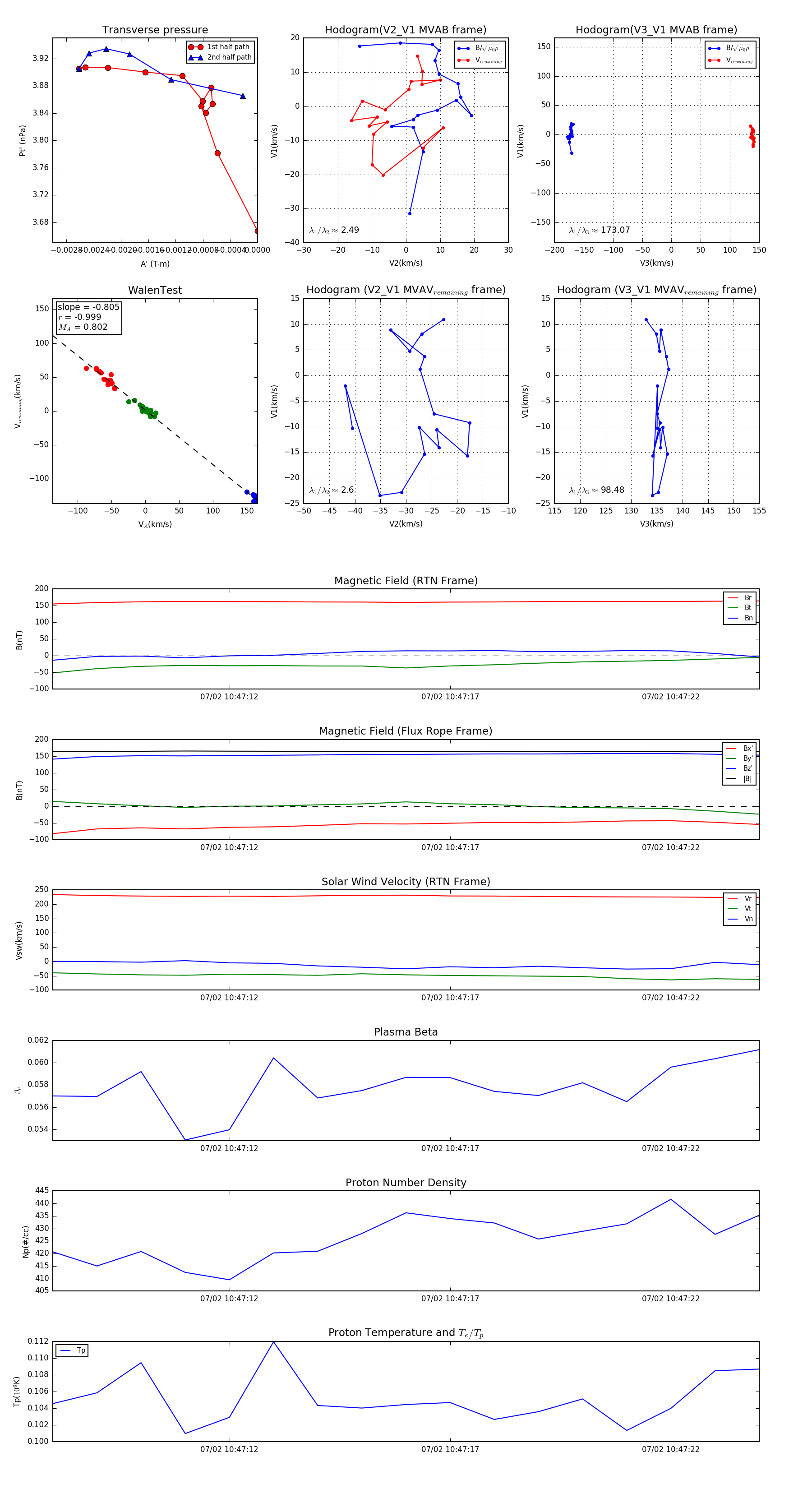
Flux Rope in 2024

Flux Rope Event 2024-07-02 10:47:08 ~ 2024-07-02 10:47:24 (17 seconds)


plot