HOME   LIST
‹–   –›

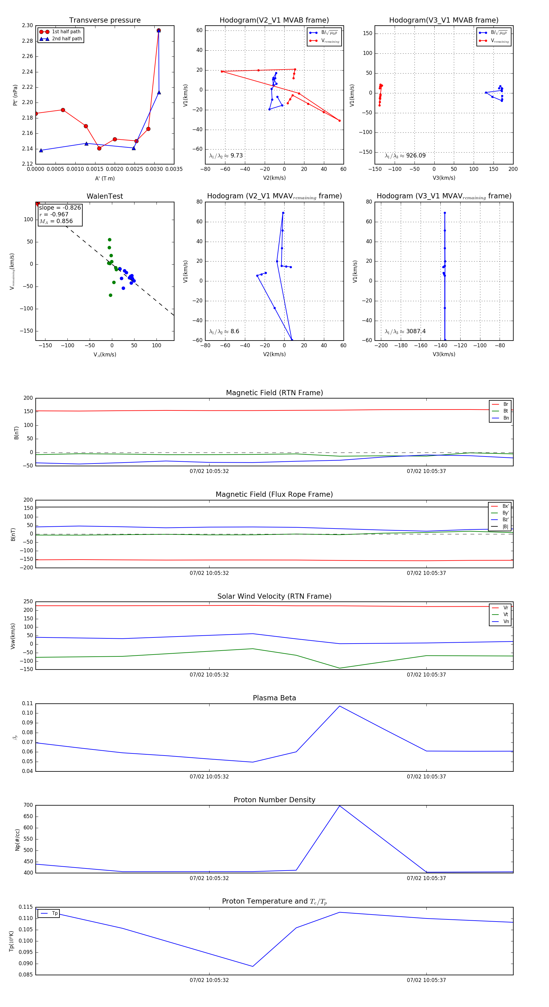
Flux Rope in 2024

Flux Rope Event 2024-07-02 10:05:28 ~ 2024-07-02 10:05:39 (12 seconds)


plot