HOME   LIST
‹–   –›

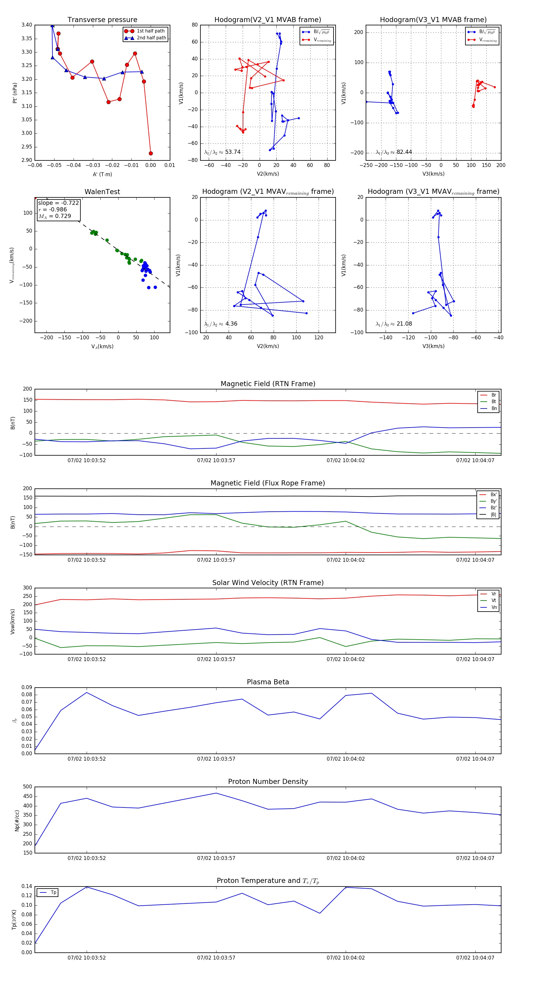
Flux Rope in 2024

Flux Rope Event 2024-07-02 10:03:50 ~ 2024-07-02 10:04:08 (19 seconds)


plot