HOME   LIST
‹–   –›

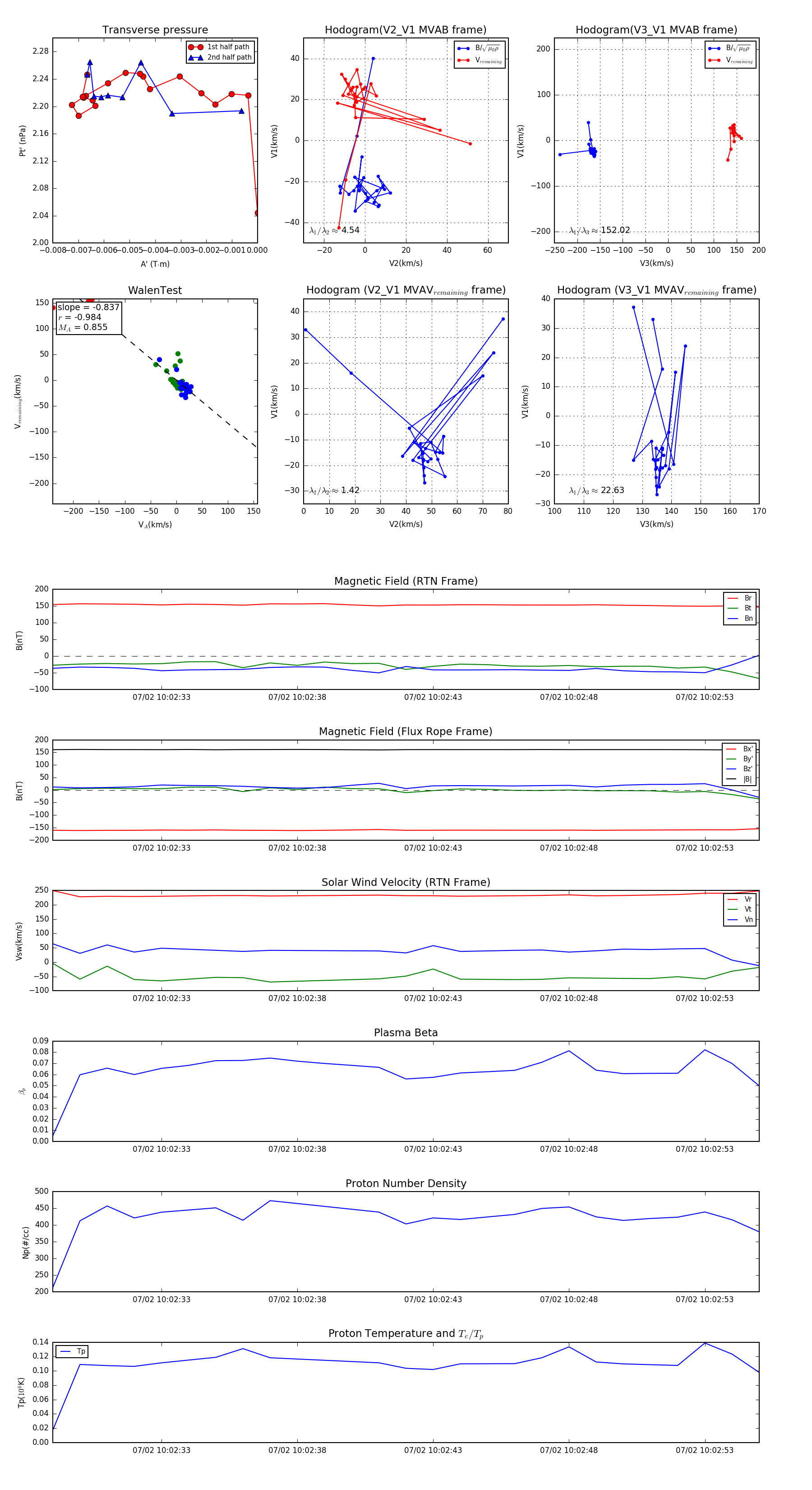
Flux Rope in 2024

Flux Rope Event 2024-07-02 10:02:29 ~ 2024-07-02 10:02:55 (27 seconds)


plot