HOME   LIST
‹–   –›

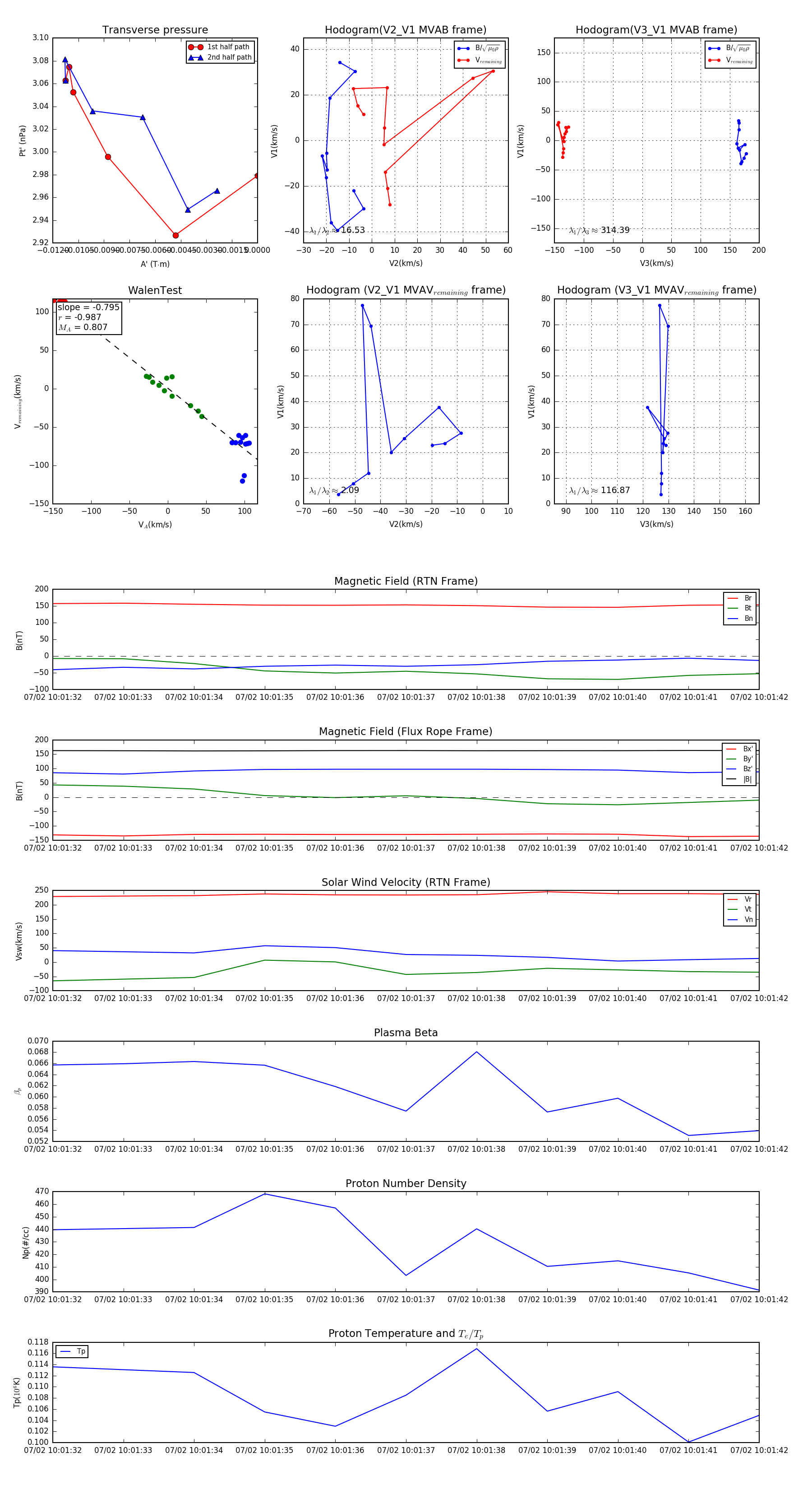
Flux Rope in 2024

Flux Rope Event 2024-07-02 10:01:32 ~ 2024-07-02 10:01:42 (11 seconds)


plot