HOME   LIST
‹–   –›

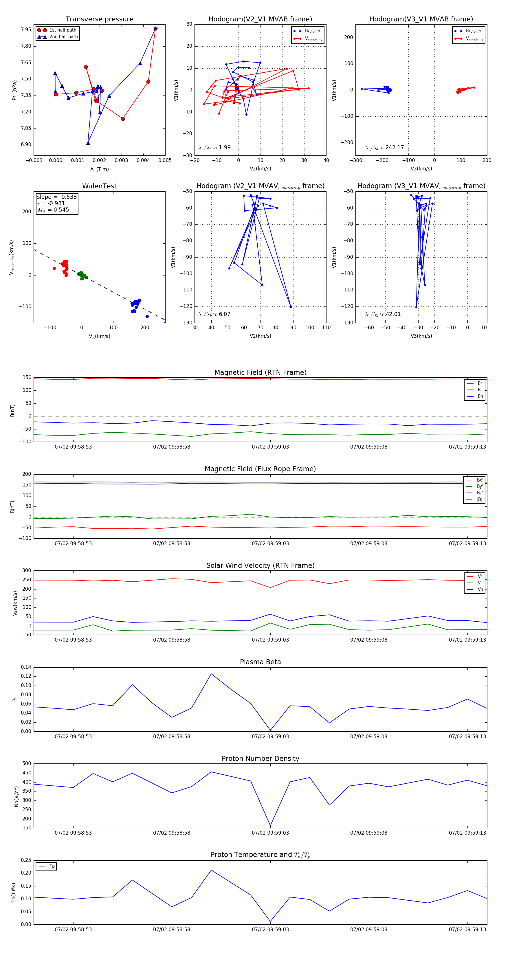
Flux Rope in 2024

Flux Rope Event 2024-07-02 09:58:51 ~ 2024-07-02 09:59:14 (24 seconds)


plot