HOME   LIST
‹–   –›

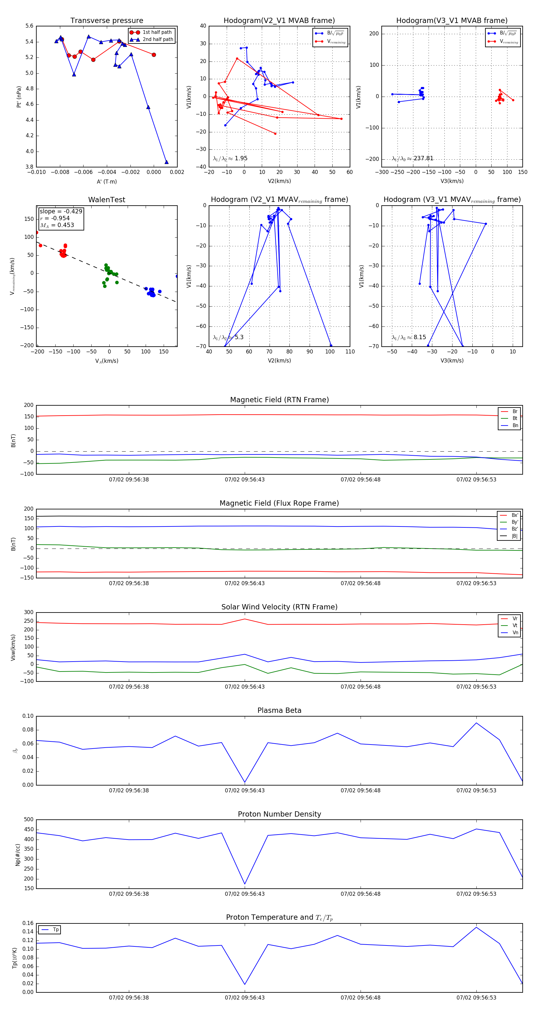
Flux Rope in 2024

Flux Rope Event 2024-07-02 09:56:34 ~ 2024-07-02 09:56:55 (22 seconds)


plot