HOME   LIST
‹–   –›

Flux Rope in 2024

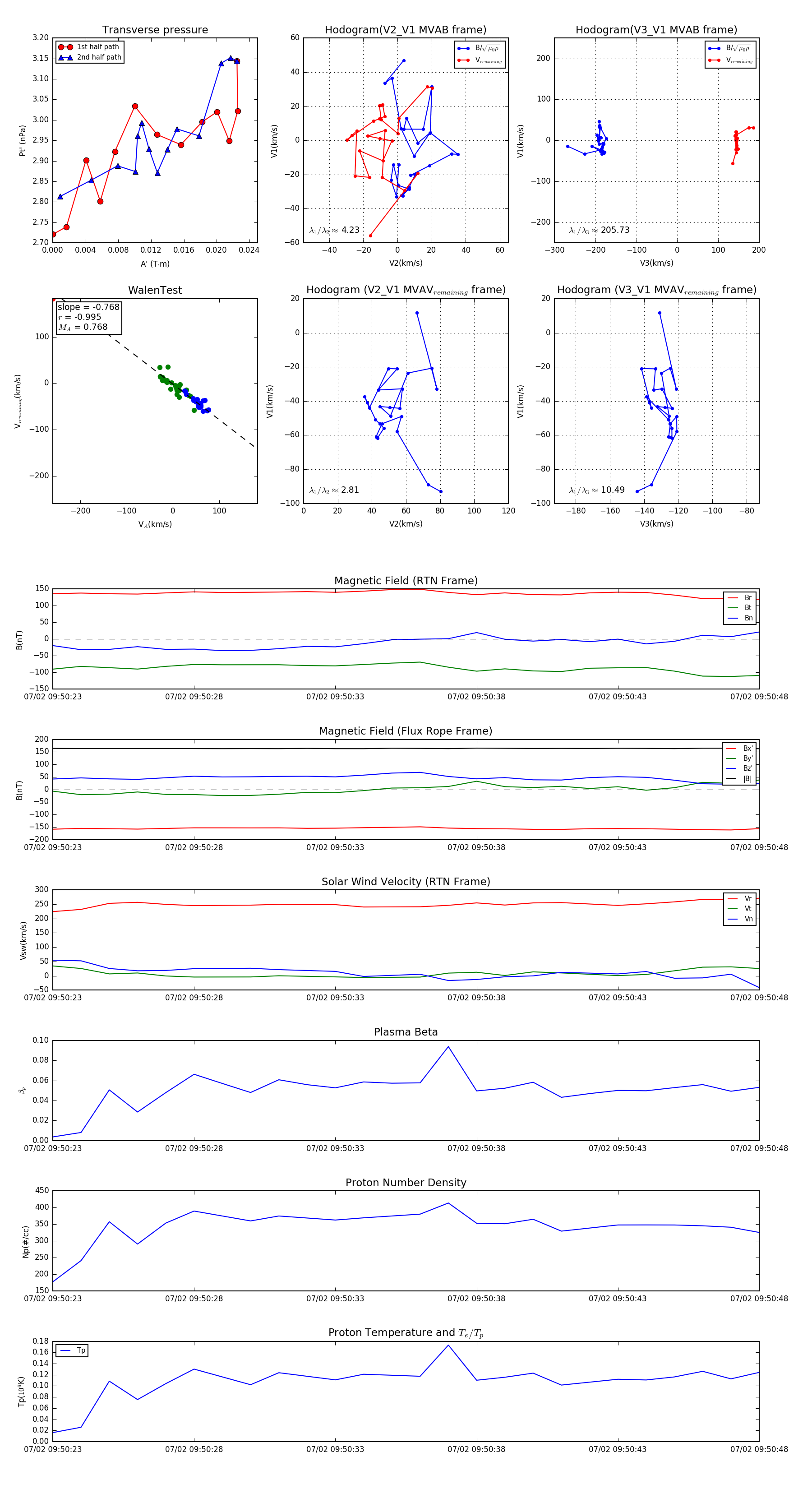
Flux Rope Event 2024-07-02 09:50:23 ~ 2024-07-02 09:50:48 (26 seconds)


plot