HOME   LIST
‹–   –›

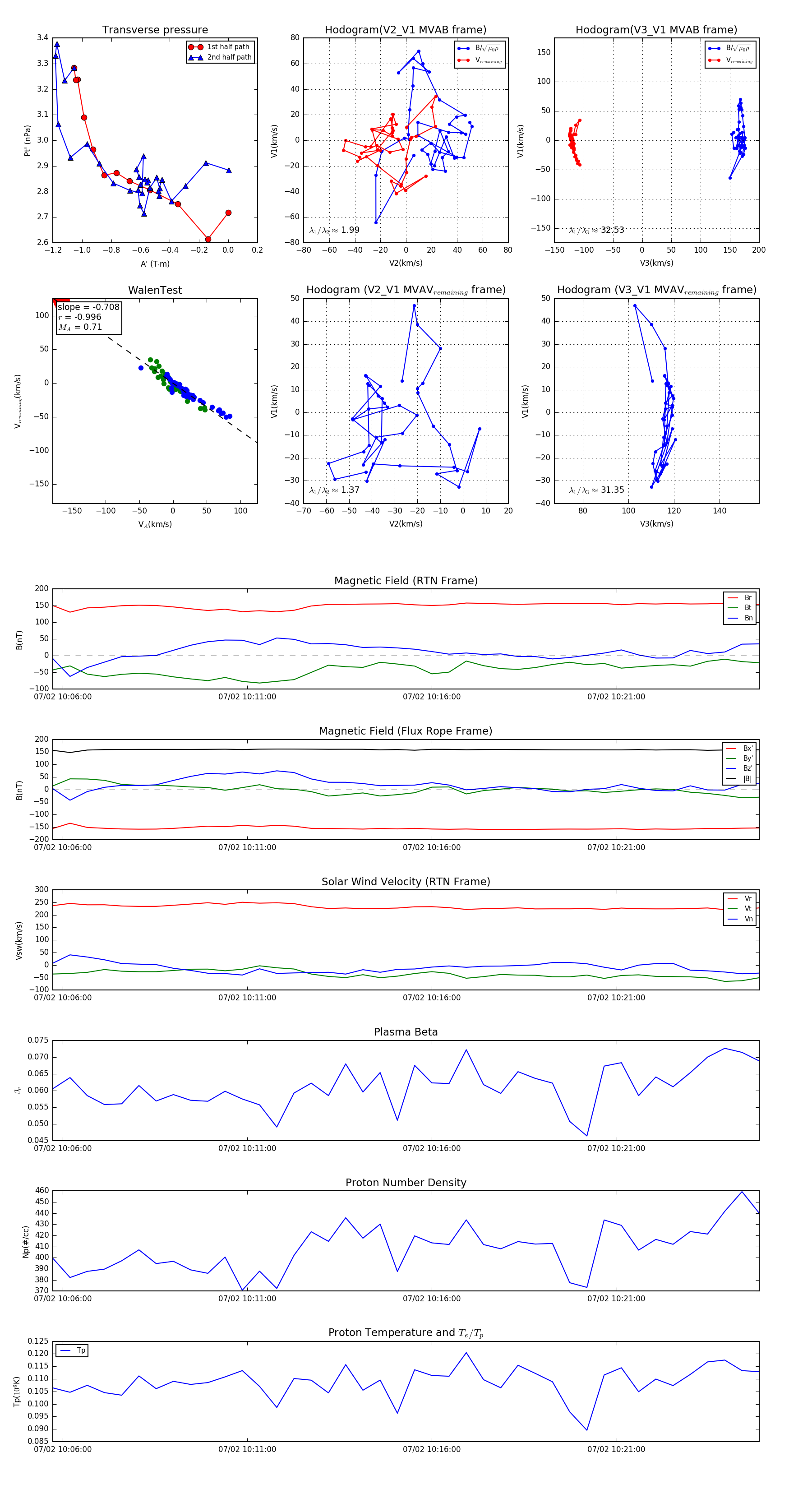
Flux Rope in 2024

Flux Rope Event 2024-07-02 10:05:44 ~ 2024-07-02 10:24:52 (1149 seconds)


plot