HOME   LIST
‹–   –›

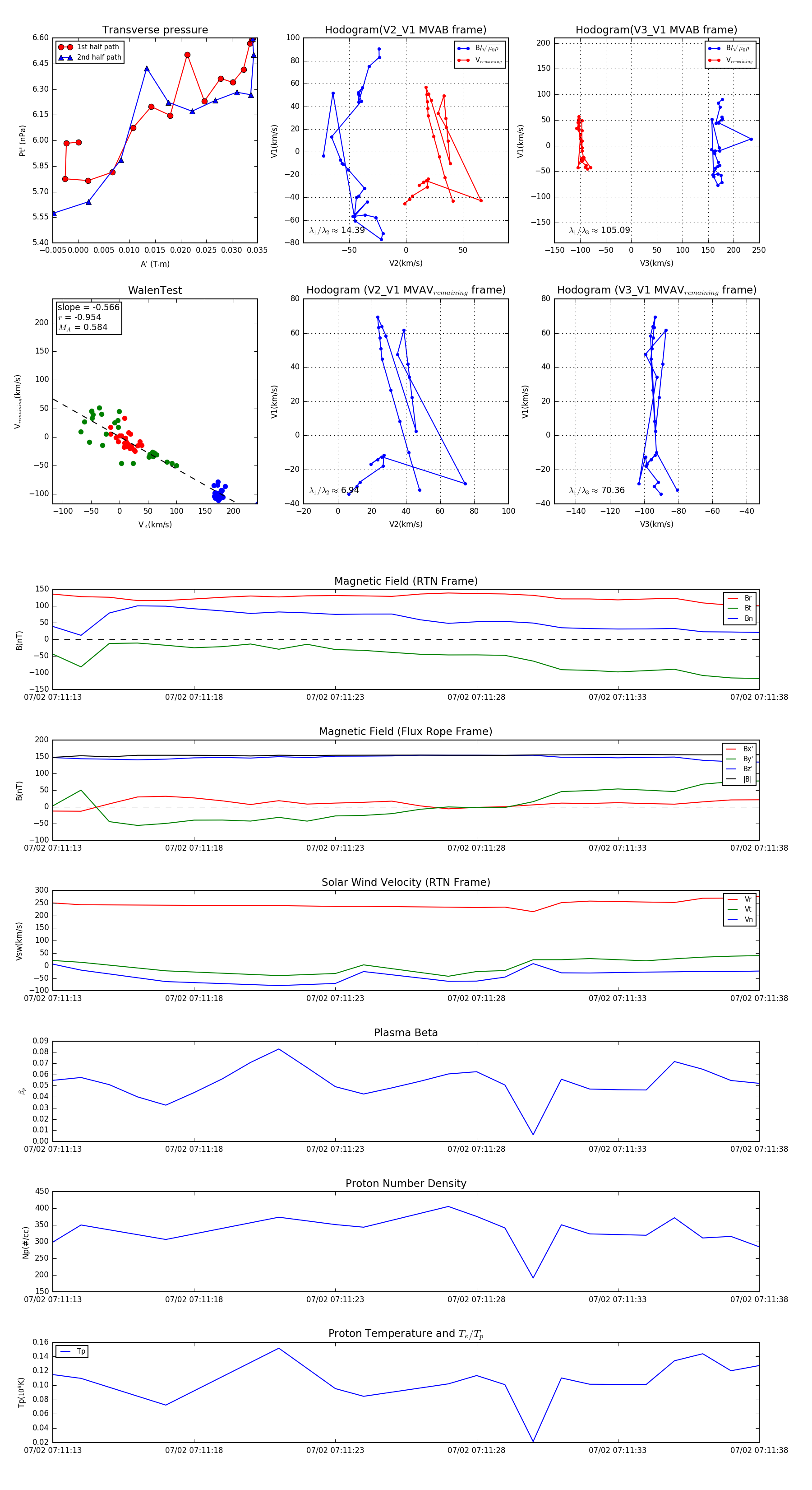
Flux Rope in 2024

Flux Rope Event 2024-07-02 07:11:13 ~ 2024-07-02 07:11:38 (26 seconds)


plot