HOME   LIST
‹–   –›

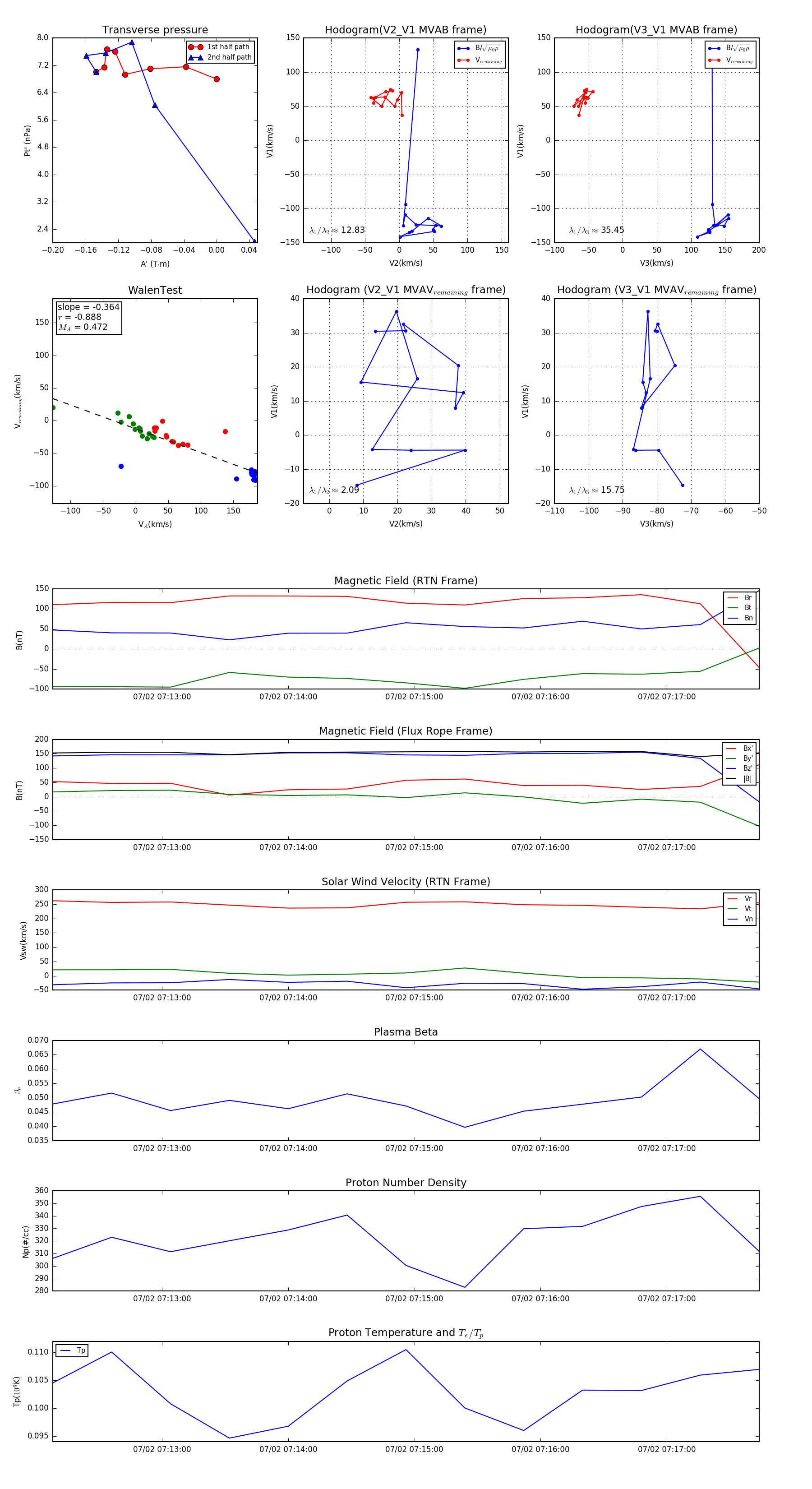
Flux Rope in 2024

Flux Rope Event 2024-07-02 07:12:08 ~ 2024-07-02 07:17:44 (337 seconds)


plot