HOME   LIST
‹–   –›

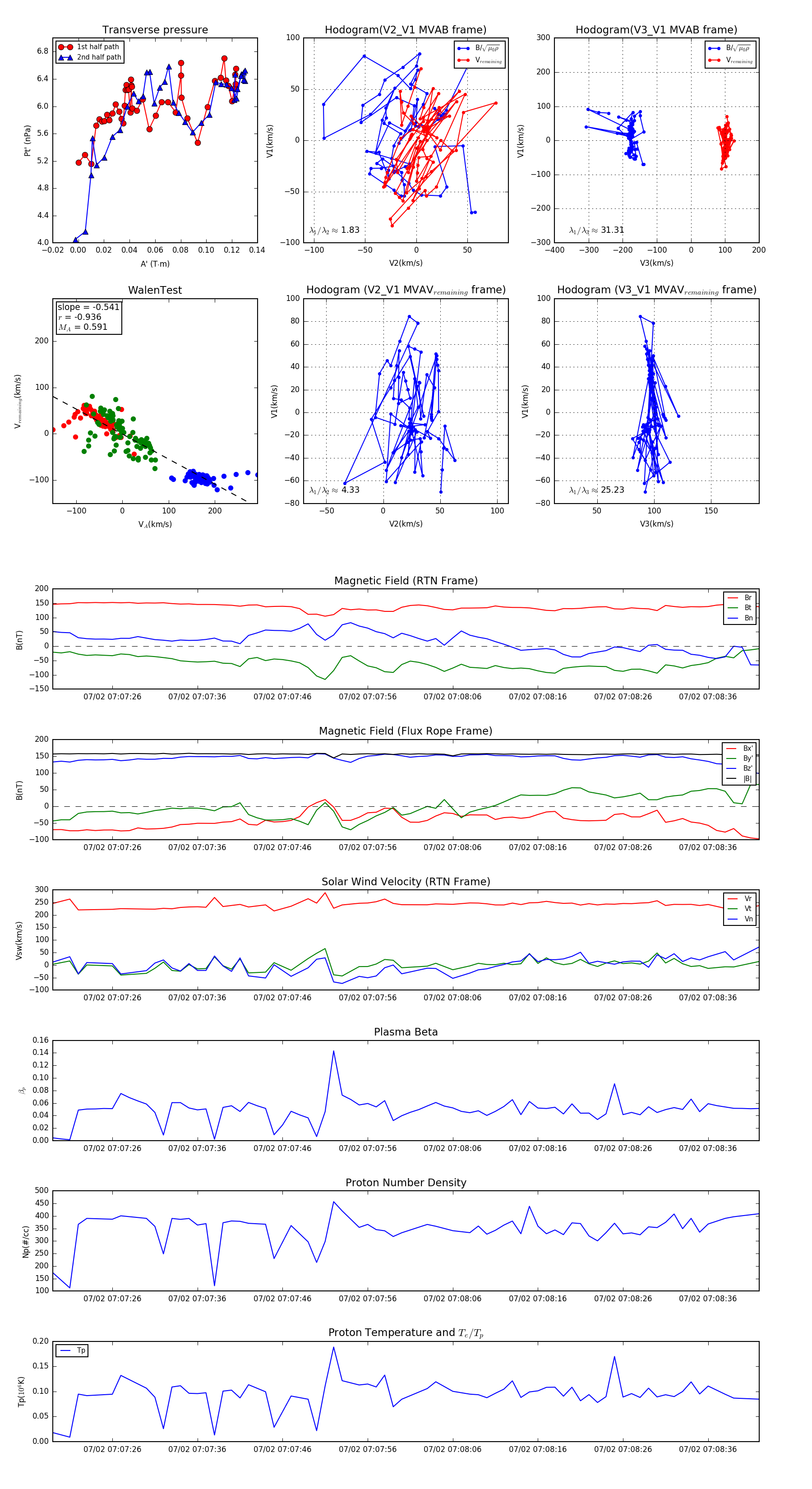
Flux Rope in 2024

Flux Rope Event 2024-07-02 07:07:19 ~ 2024-07-02 07:08:42 (84 seconds)


plot