HOME   LIST
‹–   –›

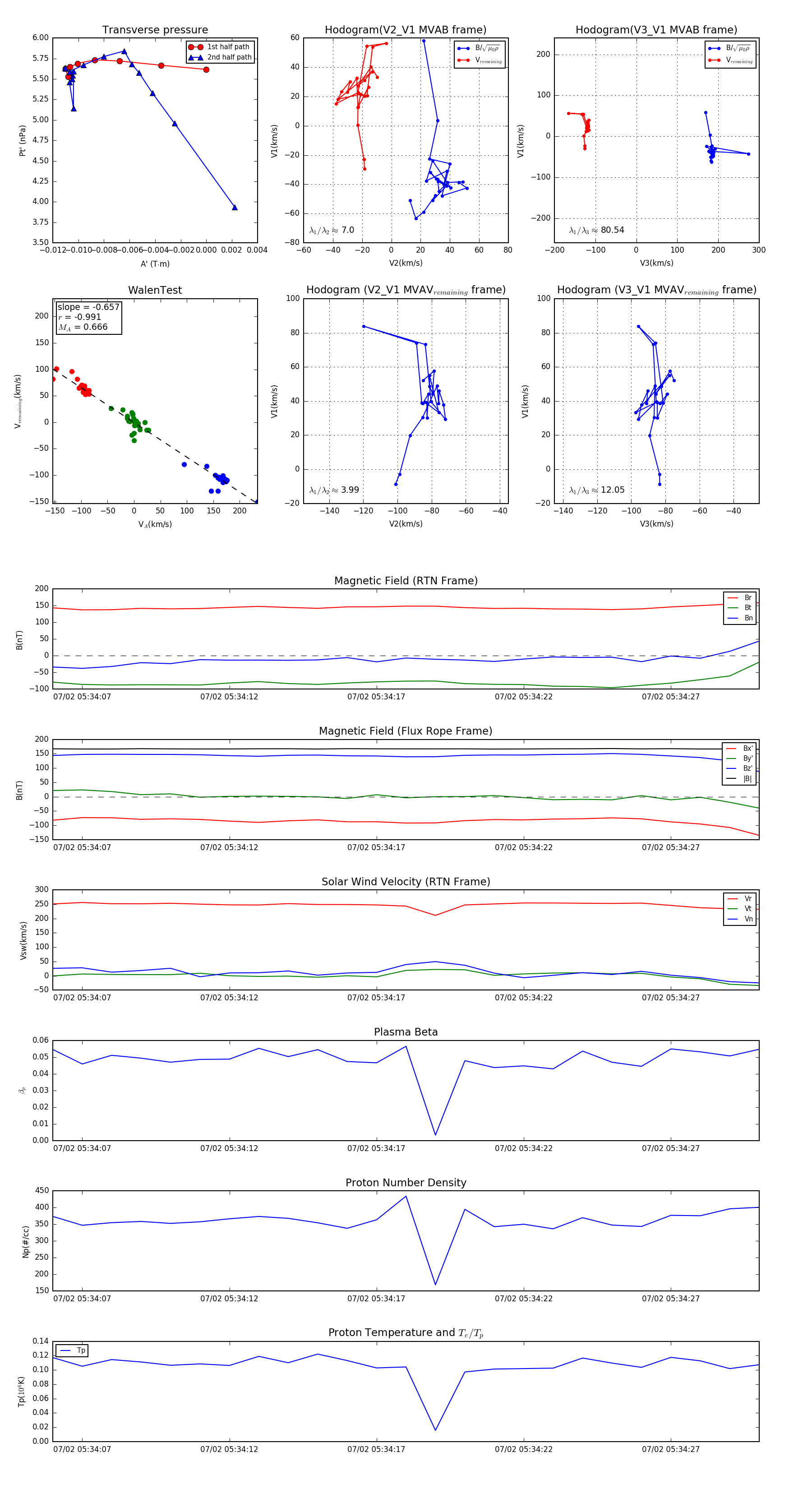
Flux Rope in 2024

Flux Rope Event 2024-07-02 05:34:06 ~ 2024-07-02 05:34:30 (25 seconds)


plot