HOME   LIST
‹–   –›

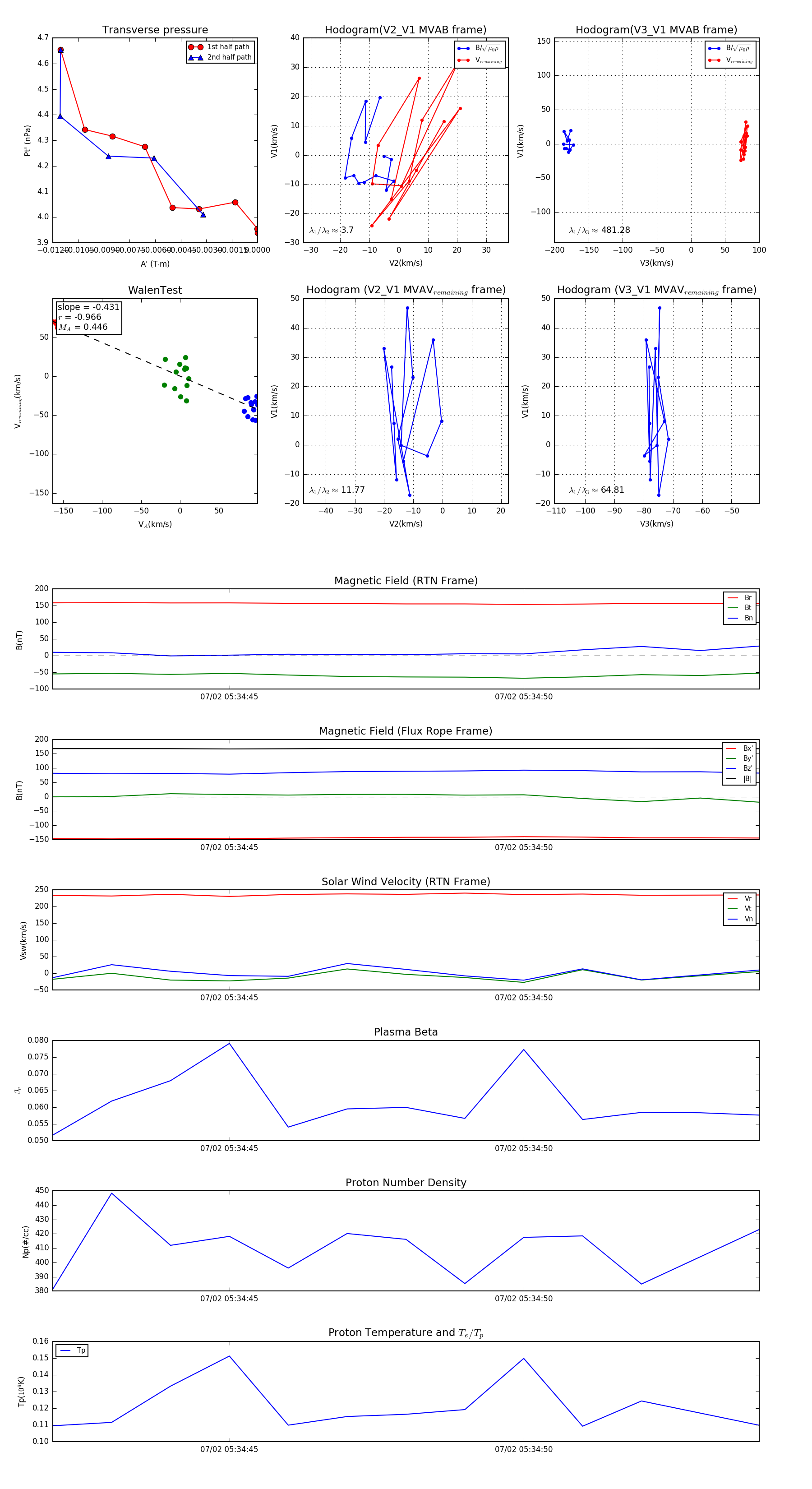
Flux Rope in 2024

Flux Rope Event 2024-07-02 05:34:42 ~ 2024-07-02 05:34:54 (13 seconds)


plot