HOME   LIST
‹–   –›

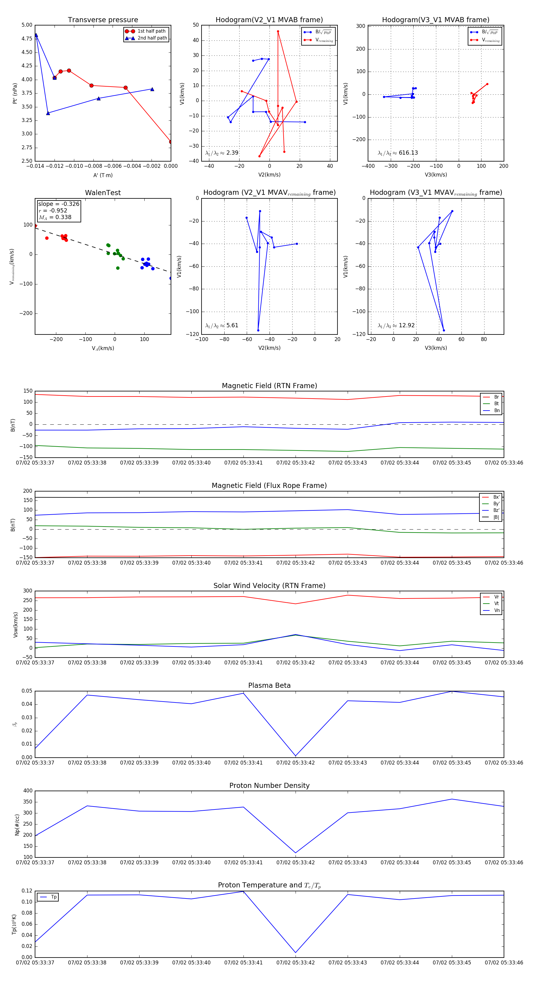
Flux Rope in 2024

Flux Rope Event 2024-07-02 05:33:37 ~ 2024-07-02 05:33:46 (10 seconds)


plot