HOME   LIST
‹–   –›

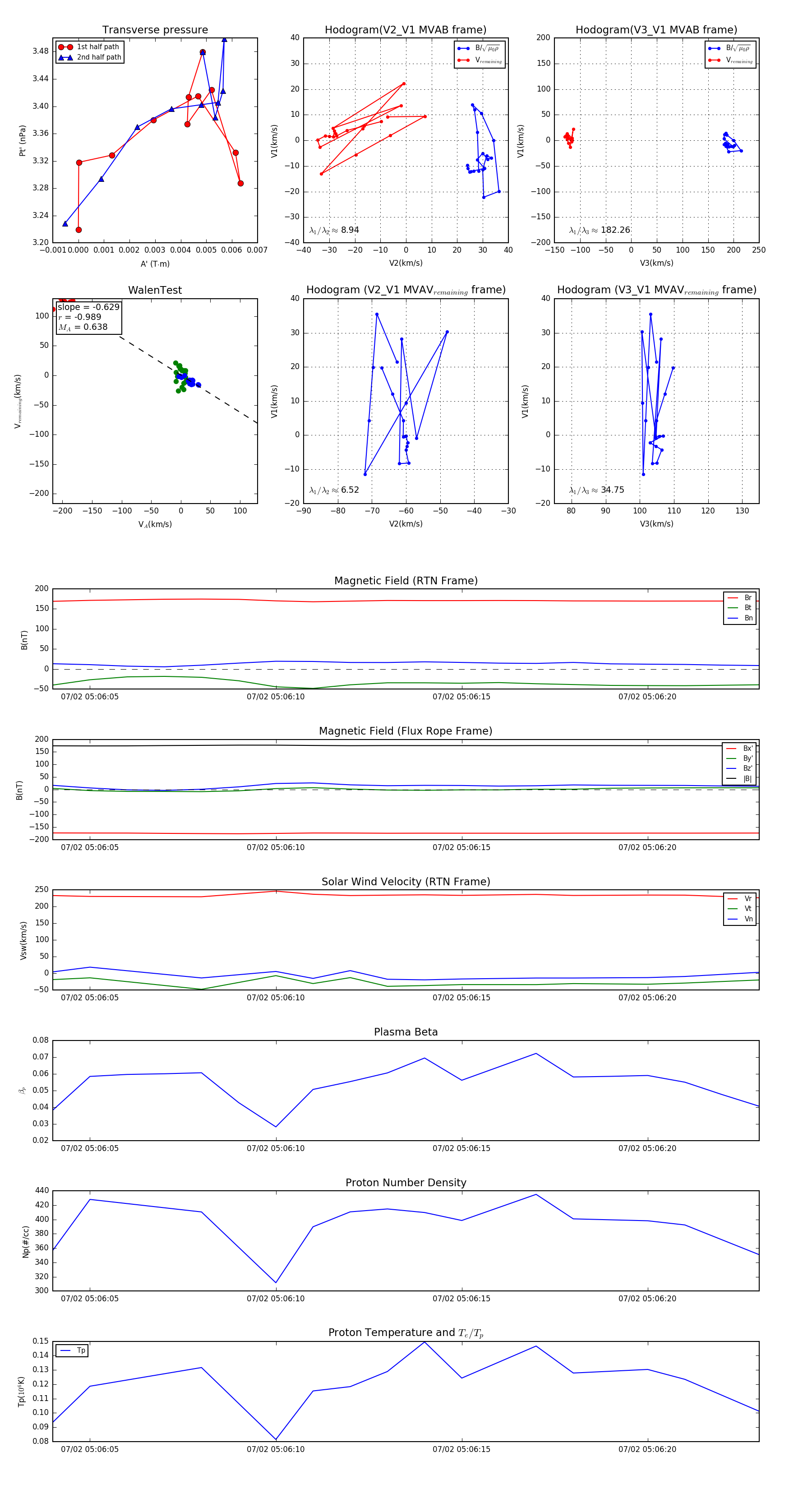
Flux Rope in 2024

Flux Rope Event 2024-07-02 05:06:04 ~ 2024-07-02 05:06:23 (20 seconds)


plot